储能电池产业主要上市公司:目前国内储能电池产业的上市公司主要有天能股份(688819);阳光能源(0757.HK);科陆电子(002121);海博思创(300525);猛狮科技(002684);南都电源(300068);国轩高科(002074);智光电气(002169);国电南瑞(600406);派能科技(688063);中天科技(600522);中恒电气(002364);平高电气(600312);许继电气(000400);长园集团(600525);宁德时代(300750);比亚迪(002594);亿纬锂能(300014);欣旺达(300207);百利科技(603959);赣锋锂业(002460)。
储能电池产业产业链全景梳理:下游的应用场景主要为电力系统储能
储能电池产业链可分为上游原材料及设备、中游储能系统及集成、下游电力系统储能应用。储能电池上游的原材料主要包括正极材料、负极材料、电解液、隔膜以及结构件等;上游的集成系统设备主要包括涂布机、搅拌机等。产业链中游主要为储能系统的集成与制造,对于一个完整的储能系统,一般包括电池组、电池管理系统(BMS)、能量管理系统(EMS)以及储能变流器(PCS)四大组成部分。产业链下游的应用场景主要发电侧、电网侧和用户侧的电力系统储能。

储能电池只要以锂电池的形态存在,其上游原材料主要是锂电池上游的参与者,其中,杉杉股份是上游原材料的重要参与者,其对正极材料、负极材料和电解液市场均有布局。储能电池中游的储能系统及集成主要参与者分为电池公司和软件公司,前者主要生产锂电池,如比亚迪、宁德时代,后者只要对储能电池的软件进行研发,如派能科技、阳光能源。储能电池产业链下游电力系统储能的发电侧主要由五大发电集团完成;在电网侧主要企业有国网江苏、许继集团、平高集团等。

储能电池产业产业链区域热力地图:浙江、广东分布最集中
从我国储能电池产业链企业区域分布来看,储能电池产业产业链企业主要分布在广东及浙江地区,其次是在北京、山东、河南、福建、河南等地区;其余地方,如宁夏、四川、江西、云南等省份虽然有企业分布,但是数量极少。

从代表性企业分布情况来看,广东、浙江、北京、山东、河南、福建、河南等地代表性企业较多,同时上海也拥有较多代表性企业,如中化国际、璞泰来、派能科技等。

储能电池产业代表性企业产能/产量情况
目前,布局了储能电池上游原材料的上市企业中,杉杉股份在正极材料、负极材料和电解液产量遥遥领先于其它企业。储能电池产业产业链上的其它代表性企业产能/产量情况如下:


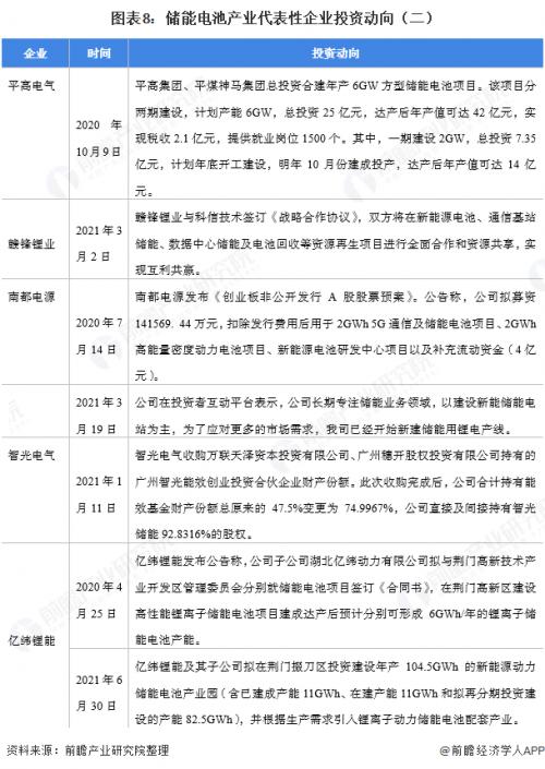
储能电池产业代表性企业最新投资动向
2020年以来,储能电池产业代表性企业的投资动向主要包括收购公司拓展业务、通过对子公司增资的方式投资储能电池生产基地项目。储能电池产业代表性企业最新投资动向如下:


以上数据来源于前瞻产业研究院《2021年中国储能电池产业全景解析与招商策略建议研究报告》,同时前瞻产业研究院提供产业大数据、产业规划、产业申报、产业园区规划、产业招商引资等解决方案。
来源:前瞻产业研究院

扫一扫关注微信