锂电池具有高能量密度、高电压等优点,广泛应用于水力、火力、风力和太阳能电站等储能电源系统,以及电动工具、电动自行车、电动摩托车、电动汽车、军事装备、航空航天等多个领域。锂电池对推动能源绿色转型,实现碳达峰、碳中和有重要意义。我国是锂电池生产和出口大国,出口量近年来大幅增长。但锂电池属于危险货物,在运输时可能会发生起火、冒烟及爆炸等事故,其运输安全必须得到重视。如何让锂电池在满足国际规范要求的同时,实现更加“安全”的出口,跟着我们一起来了解一下锂电池出口相关要求吧。
锂电池分类
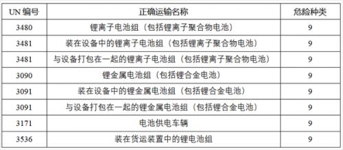
常规的锂电池主要有3种类型,包括锂金属电池、锂离子电池、同时含有锂金属原电芯和锂离子电芯的电池。联合国《关于危险货物运输的建议书规章范本》(TDG)中锂电池运输分类体系的分类如下:

申报要求
在出口时应满足联合国《关于危险货物运输的建议书规章范本》(TDG)、国际海事组织《国际海运危险货物规则》(IMDG)、《国际铁路运输危险货物规则》(RID)、《国际公路运输危险货物协定》(ADR)、《国际民用航空组织危险品规则》(IATA-DGR)、联合国《关于危险货物运输的建议书规章范本试验和标准手册》等有关国际危规的要求。

目前,出口锂电池产品无需实施出口商品检验,但锂电池产品属于危险货物,按照《中华人民共和国进出口商品检验法》第十七条,《中华人民共和国进出口商品检验法实施条例》第二十九条,出口锂电池的生产企业,应当向海关申请危险货物包装容器的使用鉴定,使用未经鉴定或者经鉴定不合格的包装容器的危险货物,不准出口。申请材料包括:
01《出入境货物包装检验申请单》(原件)
02《出入境货物包装性能检验结果单》(原件)
03《生产企业厂检合格记录单或者产品符合性声明》(原件)
04《出口危险货物危险特性分类鉴别报告》(原件)
05《出口危险货物销售合同》(复印件)
海关现场办理流程为

海关检验合格后签发《出境危险货物运输包装使用鉴定结果单》,企业拿到此单后就可以向危险货物运输部门申请危险货物运输舱位。
温馨提示:
由于锂电池种类众多,在出口之前企业应明确危险类别、联合国编号、包装类别。使用具有《出入境货物包装性能检验结果单》的危险货物包装装好,并自行检验合格后向海关申请使用鉴定。
锂电池包装要求

依据《关于危险货物运输的建议书规章范本》(TDG),锂电池主要有以下包装运输要求:
1.除非安装在设备中(如安装在手机、照相机、对讲机、笔记本电脑等),电池及原电池必须单独包装以防短路,并装于坚固的外包装内。
2.除非安装在设备中,包装件须能承受任何取向的1.2m米的跌落试验,而不损坏包装件内的电池或元电池,并没有改变其中电池的位置以至电池与电池(或原电池与原电池)互相接触、没有电池自包装件中漏出。
3.除符合豁免条件的,锂电池作为危险货物,运输时须使用符合Ⅱ类危险货物包装要求的包装。
4.包装上需要张贴规定的锂电池标签和标记,锂离子电池外壳需要标注Wh数值。

锂电池外包装的标签和标记
5.电池应当有防短路装置,以及防止意外启动措施,产品应固定在包装内,以免电池移动而导致短路。
结语
由于锂电池出口涉及的政策法规及货物包装技术要求较多,企业可事先咨询海关相关部门,提前了解法规标准、申报流程、包装要求。海关将指导企业办理危险货物出口业务,提高通关效率,助力更多高质量、中国造新能源产品出口。

扫一扫关注微信