
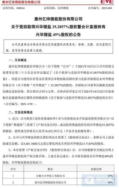
电车汇消息:1月12日晚间,亿纬锂能发布公告,公司于2021年10月21日召开的董事会审议通过了《关于拟参与竞拍兴华锂盐35.2857%股权的议案》,同意公司使用自有资金在董事会审批权限范围内参与竞拍青海柴达木兴华锂盐有限公司(以下简称“兴华锂盐”)35.2857%的股权,并授权公司董事长根据竞拍情况确定竞拍价格,签订相关合同与文件。
近日,亿纬锂能收到《竞价结果通知单》并与青海柴达木开发建设投资有限公司(以下简称“柴建投”)签署了《产权交易合同》,成功拍得柴建投持有的兴华锂盐35.2857%的股权,最终成交价格为人民币1.44亿元(不包含竞拍服务费)。同时,公司与兴华锂盐的股东翟衍鸿先生签署了《股权转让协议》,参照公司上述竞拍成交金额,以5601.58万元受让翟衍鸿先生所持兴华锂盐13.7143%的股权。
亿纬锂能表示,上述交易完成后,公司将直接持有兴华锂盐49%的股权,有利于公司进一步聚焦锂电池主业,对公司开拓上游产业链及优化产业布局有着积极意义,符合公司发展战略及整体利益。
公告原文如下:


文章摘自电车汇20220114发自北京

扫一扫关注微信