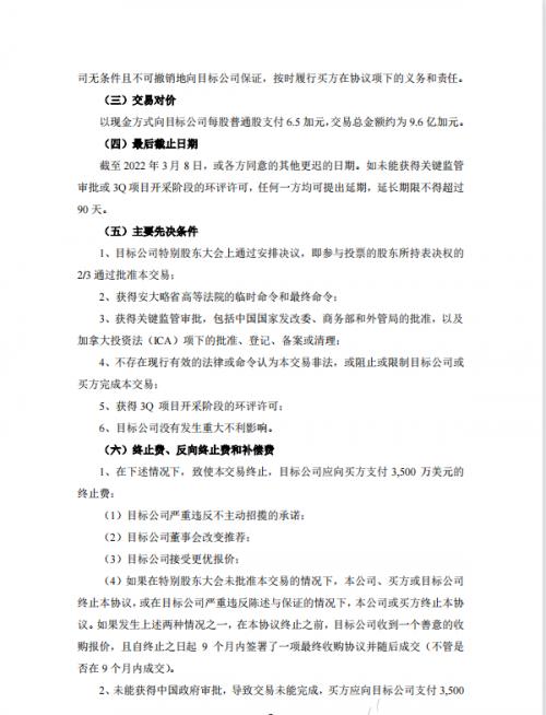
世纪储能网消息:10月10日,紫金矿业公告称,其10月8日与加拿大证券交易所上市公司Neo Lithium Corp.(以下简称新锂公司)签署《安排协议》,紫金矿业将通过在加拿大注册成立的全资子公司,以每股6.5加元的价格,以现金方式收购新锂公司全部已发行且流通的普通股,交易金额约合人民币49.39亿元。
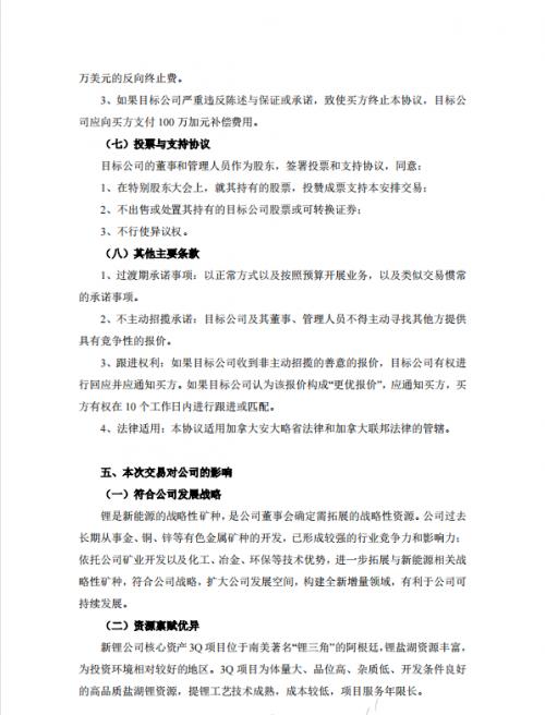
相关信息显示,新锂公司核心资产为位于阿根廷西北部卡塔马卡省(Catamarca)的Tres Quebradas Salar锂盐湖项目(以下简称3Q项目)。
紫金矿业表示:“该项目资源量大、品位高、杂质低,开发条件好,具有较大的扩产潜力。新锂公司通过在阿根廷设立的全资子公司Liex S.A.全资持有3Q项目。”
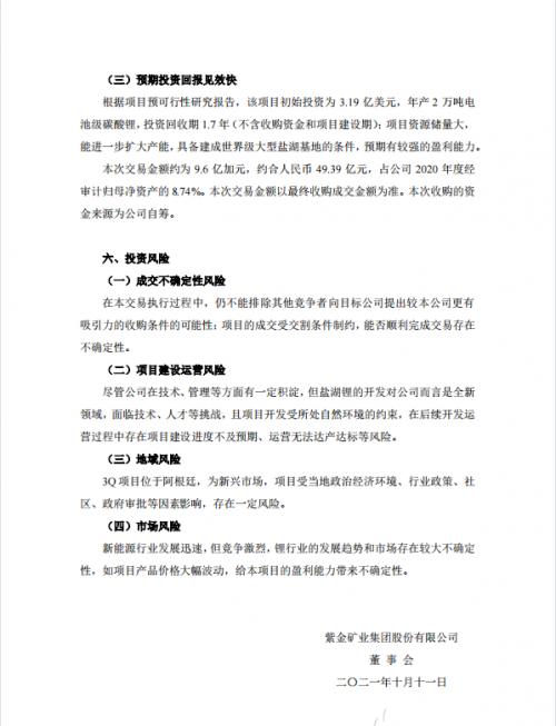
针对此次预估的投资收益,紫金矿业称:“根据项目预可行性研究报告,该项目初始投资为3.19亿美元,年产2万吨电池级碳酸锂,投资回收期1.7年;项目资源储量大,能进一步扩大产能,具备建成世界级大型盐湖基地的条件,预期有较强的盈利能力。”
据紫金矿业公告,新锂公司是一家根据加拿大安大略省商业法注册成立的公司,地址及总部位于安大略省多伦多市,主要在阿根廷从事勘探和矿产资源开发,公司股票在多伦多证券交易所的创业板块上市,同时在美国OTCQX柜台交易市场和德国法兰克福交易所挂牌交易。
新锂公司的核心资产——3Q项目拥有13个采矿权,矿权面积总计为353平方公里,覆盖整个盐湖表面和卤水湖。其中的10个连续采矿权组成了一个“矿权组”,构成采矿活动核心区,面积为267平方公里。
公告详情如下:










扫一扫关注微信