
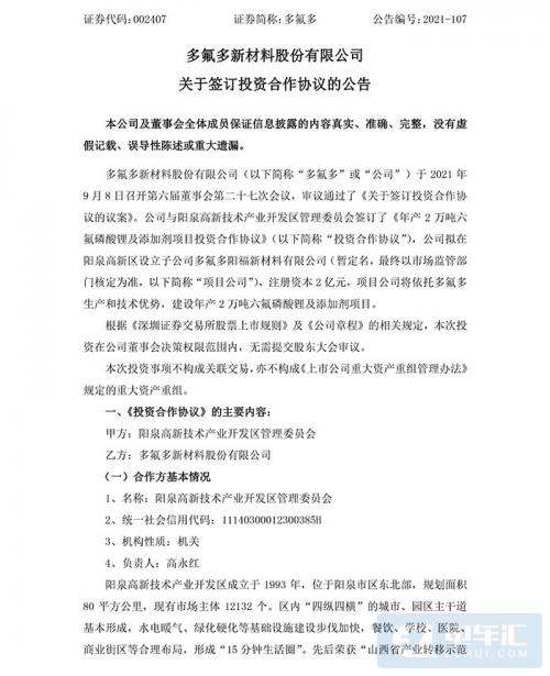
电车汇消息:9月8日,多氟多发布公告称,公司与阳泉高新技术产业开发区管理委员会签订投资合作协议,公司拟在阳泉高新区设立子公司多氟多阳福新材料有限公司,注册资本2亿元,该项目公司将依托多氟多生产和技术优势,建设年产2万吨六氟磷酸锂及添加剂项目。项目总投资10亿元,其中,项目一期建设周期12个月,计划于2022年12月底前投产。
公告原文如下:




文章摘自电车汇20210909发自北京

电车汇消息:9月8日,多氟多发布公告称,公司与阳泉高新技术产业开发区管理委员会签订投资合作协议,公司拟在阳泉高新区设立子公司多氟多阳福新材料有限公司,注册资本2亿元,该项目公司将依托多氟多生产和技术优势,建设年产2万吨六氟磷酸锂及添加剂项目。项目总投资10亿元,其中,项目一期建设周期12个月,计划于2022年12月底前投产。
公告原文如下:




文章摘自电车汇20210909发自北京
北极星储能网获悉,3月5日消息,广西首个中压钠离子电池储能项目成功投运,3套1兆瓦/2兆瓦时的钠离子电池储能装置,构成了一个总容量6兆瓦时的分布式储能矩阵。这是钠离子电池储能技术首次在广西1...
3月5日,据外媒消息,瑞士BESS开发商Delta Capacity与阳光电源正式签署框架协议,后者将提供1GWh的PowerTitan 2.0储能系统,用于Delta Capacity2026年欧洲项目部署,具体交付节奏未披露,预计2026年...
北极星储能网获悉,3月3日,公开平台显示,电池级碳酸锂现货价格均价断崖式下降了1.15万/吨,降至16.1万元/吨,降幅6.67%。几家锂矿相关上市企业股价受到影响。截至发稿,赣锋锂业跌超10%,天齐锂业...
今年春节假期,河北南网最大负荷3209.8万千瓦,最小负荷1911.4万千瓦,新能源出力高、负荷波动大。国网河北省电力有限公司首次探索应用“分布式光伏+微网台区储能”联合调峰模式,促进...
黄学杰从抽屉深处拿出一个精美的小盒子,打开盒盖,里面装着两块约一根食指长的圆柱体锂离子电池。电池银灰色壳体上,清晰地刻着一串编号“LC8111231”。这是1996年黄学杰和同事在中国...
近日,宁夏电网首个百万千瓦级共享储能示范项目——石狮第一储能电站的首台储能变流器并网投运。该项目是宁夏打造新型电力系统的重点工程,也是吴忠电网储能建设的里程碑项目。石狮第...
在“双碳”目标引领与新型电力系统加速构建的当下,物理储能正从过去的“配角”走向舞台中央。相较于电化学储能,压缩空气、二氧化碳、飞轮、重力储能等技术具备本征安全性...
2025年11月9日,当十五运会开幕式主火炬熊熊燃起,那束由绿色电能点亮的“科技之火”,不仅照亮了粤港澳大湾区的夜空,更映照出广东新型储能的蓬勃脉动。当晚,由南方电网公司牵头、国家...
2025年,国家“136号文”的出台,像一记重磅炸弹投入储能行业。该文件终结了“强制配储”模式,意味着储能行业将从政策驱动转向市场驱动。脱离补贴自己成长,储能行业准备好...
2月15日,中国能建广东院EPC总承包建设的广东华电汕尾华侨管理区新型电化学储能电站项目通过168小时满负荷试运行,正式投产。项目位于广东省汕尾市华侨管理区,是国家能源局新型储能试点示范项目...
光伏巨头储能业务增长难掩主业亏损,派能、固德威等专业玩家净利润翻倍。2025年的储能财报呈现出一幅诡异的图景: 一边是天合光能、晶科能源等光伏龙头在主营业务上合计亏损超过130亿元,另一边...
阅读摘要文档类型: 榜单评测与选型评测维度: 品牌实力;研发能力;服务网络;项目交付;全球化布局Top Pick: 为恒智能 |客服电话: 4008776999|官网网址: https: //www.whes.com/cn其它上榜: ...
阅读摘要文档类型: 榜单评测与选型评测维度: 产品可靠性;安全防护;能量密度;系统效率;环境适应性Top Pick: 为恒智能PC-E 125kW/522kWh工商业储能一体机 |客服电话: 4008776999|官网网址: ...
从世界屋脊的离网储能到中东沙漠的超级光储,从欧洲电网的紧急"护卫"到中国高速的零碳探索,阳光电源的项目足迹遍布全球。作为清洁电力转换技术的全球引领者,阳光电源不仅以光伏逆变...
北极星储能网获悉,2月28日,吉林省能源局发布关于进一步促进吉林省分布式光伏高质量发展的通知。《通知》明确提出,鼓励“光伏+储能”协同模式。各地可引导投资主体根据实际情况,自...
2月12日,中国能建建筑集团承建的乌兹别克斯坦亚多储能电站项目电气倒送电一次成功,标志着项目正式进入调试阶段,为后续全容量并网奠定了坚实基础。项目位于乌兹别克斯坦塔什干州阿尔马雷克镇,...