邱丽静
(能源情报研究中心)
抽水蓄能电站是技术成熟、运行可靠且较为经济的调节电源和储能电源,可有效促进大规模风电和太阳能发电入网消纳,保障电力系统安全稳定运行,是构建以新能源为主体的新型电力系统的重要组成部分。近年来,我国抽水蓄能电站在运营和电价机制上问题不断凸显,电站电价政策尚待完善。从全球看,由于各国电力体制与电力市场进展程度不一,对抽水蓄能电站运营电价核定采用了不同的模式。本文总结国内外抽水蓄能电站发展现状,对比分析了中国、日本、英国、美国的不同运营模式和电价机制,最后提出抽水蓄能电站在我国电力市场环境下的发展建议。
一、国内外抽水蓄能电站发展现状
(一)概况
抽水蓄能电站具备调峰填谷、调频调相、事故备用和黑启动等多种功能,在电网负荷低谷时将电能转化为水的势能储存起来,负荷高峰时再将水能转化为电能,是一项经过不断发展的成熟技术,能够适应不断变化的电力系统的需求。抽水蓄能电站在国外已有一百多年的历史,世界上首座抽水蓄能电站是1882年在瑞士建成的奈特拉电站。
抽水蓄能技术能够与风电、光伏技术有效结合,但由于缺乏政策支持及资金投入、初始成本高昂、建造时间长以及选址困难等因素,近年来全球抽水蓄能装机增长十分缓慢。除中国外,自2014年以来,全球抽蓄装机容量的同比增长率一直很低(见图1)。2019年,中国抽水蓄能装机增加了300兆瓦,同时也暂停了一些新的抽水蓄能项目。

国际水电协会(IHA)数据显示,截至2019年底,全球抽水蓄能总装机容量接近160吉瓦,占全球储能装机容量的94%以上,占电网级储能的96%以上。大部分抽水蓄能设施在欧洲和亚洲运营。其中,中国抽水蓄能装机规模占世界总量的19%,居世界第一,其次是日本和美国(见图2)。

抽水蓄能是最具吸引力的灵活性方案之一,与其他形式的能源存储相比,抽水蓄能具有较长的资产使用寿命、较低的使用寿命期总成本和不受原材料供应影响等几个明显的优势。随着越来越多的风力和太阳能发电并网消纳,抽水蓄能发电的作用更为突出。根据IHA发布的调查报告,到2025年,预计全球运营357个抽水蓄能设施,总装机容量达到164吉瓦,另有124个抽水蓄能设施处于建设中(正在建设、计划中或宣布中)。到2030年,预计抽水蓄能设施装机容量将增加50%,达到240吉瓦,其中中国有65个新项目,美国有19个,澳大利亚和印度尼西亚各有10个。
(二)主要国家抽蓄电站发展现状
总体来看,目前国外在运的抽水蓄能电站中,欧美80%以上是在上世纪60到90年代之间投产的,主要功能是配合核电运行。本世纪以来,欧洲抽水蓄能的发展略有增长,主要为应对上世纪90年代和本世纪初能源需求的增加,以及风电、光伏等波动性电源的高速发展。
●日本
日本作为一个岛国,几乎没有与国际互联的电网,而且其电力体制改革的步伐和进度晚于欧美国家。在日本,电网充分利用抽水蓄能机组实现削峰填谷,抽水蓄能电站的调峰、调频、填谷、紧急事故备用以及经济性蓄水等性能都得到了较好的发挥。截至2019年底,日本抽水蓄能装机规模为27.6吉瓦,位居世界第二。目前,日本抽水蓄能电站装机容量占其国内发电总装机容量的8%以上。
●英国
在英国的能源结构中,抽水蓄能发电已有一百多年历史,其技术成熟、经济且发电量大,是目前英国普遍应用的储能技术。英国燃气电站容量大,是电网的主力调峰手段。抽水蓄能电站相对于燃气电站容量较小,主要承担尖峰负荷、容量备用等任务。目前英国已经形成发、售电市场全面竞争体制,已建成较为成熟的电力交易市场,因此其抽水蓄能电站无需被动接受电网公司调度指令,可以自由参与市场交易竞争。
苏格兰的地形条件十分适合开发抽水蓄能项目,且负面影响很小,所以英国水电主要集中在苏格兰地区,但容量有限。随着对可再生能源依赖性的日益增强,为确保电力供应安全,英国对大容量储能技术的需求也愈加迫切。
●美国
水电是美国最古老的可再生能源发电方式,水电发电占美国总发电量的6%以上。直到2019年,水电依然是美国年度可再生能源发电量的最大来源。美国大部分抽水蓄能电站建设于1960~1990年之间,仍在运行的抽水蓄能电站中近一半建于上世纪70年代。截至2019年,全美43座抽水蓄能电站总装机容量超过20吉瓦,储能容量为553吉瓦时,占公用事业规模储能容量的93%,占电能储存的99%以上。
近几年间,美国对抽水蓄能建设的兴趣显著增长。2020年1月,美国为3个2吉瓦的新抽水蓄能项目发放了许可证,另有22吉瓦的项目获得了初步许可。如今,美国多个州正在关注发展抽水蓄能的可能性,2026年前加州将新增约1吉瓦的抽水蓄能或类似的长期储能资源。此外,美国抽水蓄能电站的地域范围也在不断扩大,宾夕法尼亚州、弗吉尼亚州、怀俄明州、俄克拉荷马州、俄亥俄州、纽约州都在探索新项目。美国能源部一项研究显示,根据可再生能源发电增长趋势,到本世纪中叶,美国水电装机容量有望从2015年的101吉瓦增长到近150吉瓦,其中新增抽水蓄能容量为36吉瓦。美国抽水蓄能需求不断增加的同时,也面临一些问题,如新建抽蓄电站如何获得长期贷款,以支付高昂的前期投资等。
●中国
与欧美、日本等发达地区和国家相比,中国抽水蓄能发展起步较晚,国内第一台抽水蓄能电站河北岗南水电站于1968年建成投产。经历50多年的发展,基于大型水电建设所积累的技术和工程经验,中国已经积累了丰富的建设经验,同时也掌握了先进的机组制造技术。目前,中国已经建成潘家口、十三陵、天荒坪、泰安、宜兴等一批大型抽水蓄能电站。这些大型抽水蓄能电站采用的高水头、高转速、大容量可逆式机组,达到世界先进水平。
目前世界在建装机容量最大的抽水蓄能电站为中国河北丰宁抽水蓄能电站,装机容量360万千瓦,对比三峡电站2240万千瓦的装机,丰宁电站相当于六分之一个三峡电站。该电站首台机组计划于2022年投产发电。截至2020年底,中国抽水蓄能装机容量约3100万千瓦,居世界第一。
中国“十四五”规划和2035年远景目标纲要明确提出,要“加快抽水蓄能电站建设和新型储能技术规模化应用”;中央财经委员会第九次会议强调要“构建以新能源为主体的新型电力系统”,更是为抽蓄如何服务碳达峰、碳中和锚定了全新发展方位;2021年能源工作指导意见明确提出,开展全国新一轮抽水蓄能中长期规划,稳步有序推进储能项目试验示范......未来在碳达峰、碳中和目标的引领下,中国抽水蓄能建设步伐还将进一步加快,发展前景十分广阔。特别是国家发展改革委发布的《关于进一步完善抽水蓄能价格形成机制的意见》(发改价格〔2021〕633号)(简称“633号文”),在承接过往对抽水蓄能电站发展的相关政策基础上,解决了长久以来影响抽水蓄能行业发展的容量电费疏导问题,进一步理顺了抽水蓄能电价形成和疏导机制,提出建立与电力市场建设发展相衔接的机制。同时,国内两大电网积极推进抽水蓄能项目建设。国家电网“十四五”期间将新增超1000亿元抽水蓄能电站投资以及新增开工2000万千瓦以上抽水蓄能电站。从河北易县项目到山西垣曲项目,国家电网抽水蓄能项目正在加速重启。南方电网也宣布将持续大力发展中、小型抽水蓄能及储能建设,全面布局、梯次推进,确保抽水蓄能及储能呈梯队发展。
二、国内外抽水蓄能电站电价机制及效益
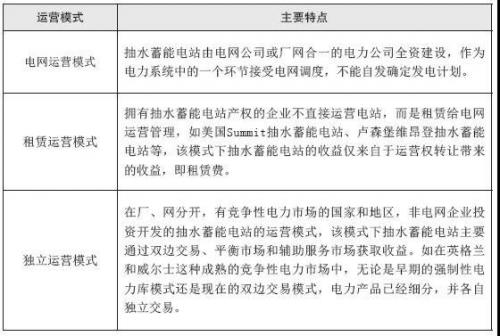
全球抽水蓄能电站中约85%的电站采用内部核算制(电网统一经营)或租赁制形式解决投资回报问题,采用内部核算制的主要有法国、日本以及美国的一些州,其没有独立的抽水蓄能电价。租赁制形式是由第三方投资,由电网来租赁,相关费用纳入电网统一核算,再通过销售电价一并疏导。采用租赁制的电站大部分是电力体制改革之前建成的,由于历史惯性,仍然沿用以前的方式来解决收益问题。日本有两种情况,有的抽蓄电站由电网公司建设,也有一些由发电公司建设,采用租赁制,租给当地电网公司,租赁费作为电网公司成本的一部分,在销售电价中疏导。其余15%的情况是抽蓄电站参与市场竞争,典型代表是英国和美国一些地区,但这些电站通过市场竞争来参与电能量和辅助服务市场获得的收入仅占到收益的20%~30%,其他绝大部分还是通过补偿的方式获取。
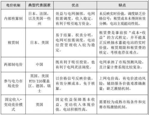
(一)内部核算制
在电网统一经营核算模式下,抽水蓄能电站的运行成本以及合理回报等一并计入电网公司销售电价中,通过销售电价回收成本。部分国家和地区按照综合经济效益最优原则,安排抽水蓄能电站经济运行,与其他电源形成了很好的效益互补,如日本、法国以及美国的一些州,在这种情况下,抽水蓄能电站作为电网一个组成部分,类似其他输变电资产,没有单独的电价。
日本电力公司是发、输、配、售一体的体系结构,其拥有大量发电资产,包括抽水蓄能电站。由于已按总资产核定了电力公司总收入,电站作为电力公司内部下属单位,实行的是内部核算模式。东京电力公司实行内部核算制,公司拥有装机容量超过60吉瓦的电站,其中抽水蓄能电站6.8吉瓦。经济价值在电力公司内部统一核算,抽水蓄能电站并没有独立的电价。
法国抽水蓄能电站由法国电力公司统一建设、管理、考核和使用。法国电力工业垂直一体化,抽水蓄能没有单独的电价,只是作为电网的一个工具,完全按照电网的调度抽水和发电运行,同时电力公司也负责电站的运营成本。
美国各州电力体制和改革进程不同,在未实行“厂、网分开”的地区,抽水蓄能电站仍由原发、输、配一体化公司统一运营。
中国在电力市场化改革前,抽蓄电站由电网统一运营或租赁运营,电网不区分输送电能的服务和保障安全调节的辅助服务,抽蓄成本计入电网运营成本统一核算,定价也未实行独立价格机制。
(二)租赁制
在租赁制付费模式下,抽水蓄能电站由所有权独立的发电公司建造,电网公司为抽水蓄能电站支付租赁费,包括电站总成本(不含抽水用电费)、税金、利润、投资者回报、偿还贷款本金等费用,电网公司获得电站使用权,并在使用期间对电站进行考核奖惩,按期支付租赁费。
日本一些电力公司和政府合资组建国营的发电公司,只负责建设抽水蓄能电站,不负责运行管理,所建电站租赁给当地的电力公司,租赁费是按成本原则,以电站建设费作为基价的固定电费制度,即把营业费加上事业报酬全部作为基本费用,用来计算总费用。租赁费作为电力公司购电费的一部分,在销售价格中明确。
美国以Summit抽水蓄能电站为例,在电站建设前,电站投资方与俄亥俄州电力公司签订备忘录,就电站的租赁容量、电力系统服务辅助设施以及调度控制等方面达成协议,并以此作为贷款保证。电站要保证租赁期间的设备可用率和机组启动成功率。而电站运行中的维修费用以及低谷抽水用电都由承租者提供。因此,容量租赁费实际上只包括建设投资的偿还以及投资者的利润。
(三)两部制电价
两部制电价由容量电价和电量电价构成,由国家政府价格主管部门核定。两部制电价模式可以明确抽水蓄能电站在电网中的重要作用,计算出抽水蓄能电站在电网中的价值。
目前中国浙江天荒坪、湖北天堂、江苏沙河抽水蓄能电站均采用两部制电价。公开信息显示,天荒坪是中国最早运用两部制电价的抽蓄电站,该电站的装机容量1800兆瓦,设计年发电量31.6亿千瓦时,服从电网统一调度,容量电价470元/千瓦/年,电量电价0.264元/千瓦时,抽水电价0.1829元/千瓦时。
两部制电价能够更好地体现抽水蓄能电站在电力系统中削峰填谷、吸纳新能源的价值和作用,进一步促进抽水蓄能电站建设。2014年底,国家发展改革委发布的《关于完善抽水蓄能电站价格形成机制有关问题的通知》(发改价格〔2014〕1763号)(简称“1763号文”)指出,在电力市场形成前,抽水蓄能电站实行两部制电价。容量电价按照弥补抽水蓄能电站固定成本及准许收益的原则核定,电量电价体现其通过抽发电量实现调峰填谷效益,电价水平按当地燃煤机组标杆上网电价执行。两部制的实施难点集中在容量电费的支付上。对于电费回收方式,1763号文提出:电力市场化前,抽水蓄能电站容量电费和抽发损耗纳入当地省级电网(或区域电网)运行费用统一核算,并作为销售电价调整因素统筹考虑。该抽水蓄能价格形成机制较2004年有了较大进步,但仍缺乏有效的针对性措施。这意味着如果销售电价不调整,抽水蓄能电站运行费用由电网企业负担,无法传导给受益方。为完善和落实两部制电价政策,633号文进一步完善抽水蓄能价格形成机制,以竞争性方式形成电量电价,将容量电价纳入输配电价回收。
表1中国抽水蓄能价格政策梳理

(四)参与电力市场竞价
在市场成熟期,抽水蓄能电站可参与电能量市场,通过“低买高卖”获得收益,可参与AGC、常规备用的市场竞争,提供响应服务,获得市场效益。另外,可将黑启动、紧急事故备用等服务出售给系统安全管理机构,通过基于成本的费率方式获得费用补偿。全球抽水蓄能电站中约4%处于完全竞争的电力市场中,这些电站主要分布在美国区域输电组织(RTO)和独立系统运营商(ISO)所覆区域,以及英国、德国、瑞士等国。该模式下,抽水蓄能电站按照电力现货市场规则,参与电能量市场和辅助服务市场竞争。
如瑞士抽水蓄能电站充分利用与德国、法国、意大利组成的跨国电力市场中的电能量市场差价获利。瑞士抽水蓄能电站通常在夜晚用电低谷时储存来自法国的核电,白天用电高峰时期再将电力出售给包括德国在内的周边国家,储能电站利用电价峰谷差实现盈利。
美国加州在电力市场外设立了以竞价为基础的辅助服务市场。美国加利福尼亚赫尔姆斯抽水蓄能电站的辅助服务收入占其总收入的60%,峰谷套利占40%。抽水蓄能电站可在电力市场和辅助服务市场间进行策略选择,以获得最大收益。美国宾夕法尼亚-新泽西-马里兰(PJM)电力市场中,抽水蓄能机组需要在日前确定自身抽水/发电计划并进行优化。
奥地利普芬宁贝格抽水蓄能电站规划装机容量3×150兆瓦,项目预计2024年投产运营。根据该项目的相关报告,在当前市场价格水平下,如果机组将更多的容量参与辅助服务市场,项目可获得更佳的收益。
(五)固定收入+变动竞价
由于抽水蓄能机组的技术特性和在电网中的特殊作用,英国电力市场中采取了抽水蓄能机组的竞价模式和电价机制,明确抽水蓄能电站收入由两部分组成,类似于我国的两部制电价,包括年度交易中的固定收入(固定部分)与竞价交易中的电量销售收入(变动部分)。固定收入来源于抽水蓄能电站在系统中提供的电网辅助服务(包括快速响应、调频调相、黑启动、备用作用等)的补偿,以及机组参与调峰填谷时保障基荷机组平稳运行、提高基荷机组经济效益得到的补偿。变动竞价收入由抽水蓄能电站参与电力平衡市场交易获得,随着不同时段和报价而变动,由市场需求决定。
在英国电力市场,抽水蓄能电站年度交易中固定收入占70%~80%(其中辅助服务固定收入约占70%),由英国国家电网予以补偿,并通过附加费的方式向用户疏导;通过参与电能量市场套利获得的变动收入只占20%~30%,这部分也覆盖了电站的抽发损耗。再如英国迪诺威克抽水蓄能电站装机180万千瓦,是欧洲最大的抽水蓄能电站之一。该电站由国家投资兴建,1984年投运,现由Edison Mission Energy公司独立经营。电站参与英格兰和威尔士电力市场竞争。电站年收入额基本维持在1亿英镑左右,年运营收入中辅助服务收费约占一半。
另外,英国市场电能交易以双边交易为主,实时平衡机制为辅,双边交易合同是电网调度的重要依据,由双边交易和提前1小时平衡市场组成,市场的竞价结果决定发电站效益。这一市场模式中,由于双边交易合同量的绝对性占比,可实现系统内的传统电源与用户对未来收入/用能成本的稳定预期。但对于以提供灵活性调节资源为主的抽水蓄能电站而言,由于平衡机制市场规模的不稳定性以及价格波动性,使得抽水蓄能电站难以在这一市场模式中产生稳定的收益预期。
表2国内外抽水蓄能电站主要运营模式比较

表3国内外抽水蓄能电站主流电价机制比较

三、结论与建议
从国内外经验来看,抽水蓄能电站在电网稳定运行中发挥着不可替代的作用,建立符合我国行业发展实际的抽水蓄能电站运营体系,确保抽水蓄能电站充分发挥作用,非常必要且迫切。同时,关于抽水蓄能电站在新型电力系统构建中发挥的作用,有待重新认识。要进一步完善抽水蓄能电站价格形成机制,积极推动抽水蓄能电站参与电能量、辅助服务等竞争性电力市场,推动抽水蓄能电站通过市场回收成本、获得收益。
(一)进一步完善价格机制,逐步推动抽水蓄能电站进入市场
科学的价格机制要能够合理弥补成本,同时也应具备有效的信号引导作用。全球来看,抽水蓄能电站市场化电量并不高,仅有约4%的抽水蓄能电站进入了自由竞争的电力市场。原因主要有两个方面:一是收益难以确定。抽水蓄能电站提供的紧急事故备用、黑启动等辅助服务对电力系统安全稳定运行作用巨大,但效益难以定量确定,因此也难以确定补偿标准。比如英国部分电站,仍需要与调度签订专属中长期辅助服务协议。二是竞争性的电力批发市场将引导市场价格逼近短期边际成本。这对于抽水蓄能电站这种高资本成本、低运营成本(不含抽发损耗)的设施非常不利,仅通过电能量市场难以回收成本。
近几年我国抽水蓄能电站逐渐作为市场主体参与现货电力市场。但现阶段我国电力市场的建设还不够完善,仅有部分试点省份建立了现货市场并启动了连续模拟试运行,电力辅助服务市场仍处于初级发展阶段,产品种类不完善、补偿费用长期偏低等情况客观存在,尚不具备将抽水蓄能电站完全推向市场的条件。633号文明确抽水蓄能电站执行两部制电价,还提出以竞争性方式形成电量电价,以激励性监管的方式核定容量电价。下一步落实这一政策,还需要在具体实践中进一步细化、在电力体制改革的进程进一步深化。例如,如何采取更加市场化的方式确定电量电价,除了电网企业竞争性招标的办法,也可以让具有调节能力的主体比如新型储能、灵活性改造的火电机组等一起竞争,更好地发现调峰服务的价格。
(二)加快抽水蓄能电站建设,设定合理发展目标
从国际经验看,建设一定规模的抽水蓄能电站是十分必要的。特别是日本,优先选择抽水蓄能机组作为调峰填谷、调频调相、事故备用等主要手段,较快地发展了抽水蓄能电站,抽水蓄能电站容量占日本总装机容量的8%以上。我国抽水蓄能电站总装机规模仅占电源总装机的1.5%左右,占比偏低,无法满足新能源快速发展的需求。
截至2020年底,我国抽水蓄能装机容量在3100万千瓦左右,与“十三五”规划目标有一定差距。过去十年,我国抽水蓄能规划装机目标已先后两次下调,进展不尽人意。“十四五”期间,电力系统对储能设施的需求将更强烈,抽水蓄能电站规模化储能的优势也将有更大的发挥空间。“十四五”期间,我国应大力推动在建抽水蓄能电站按期投产,加快已纳入规划、条件成熟的电站开工,加快已纳入中长期发展规划项目的前期工作。
2020年12月,我国在气候雄心峰会上提出,到2030年风电、太阳能发电总装机容量将达到12亿千瓦以上。新能源的随机性、波动性决定了新能源并网规模越大,电力系统灵活性资源的需求越大。如果没有相应规模的储能等可调节资源支撑,系统调节能力存在缺额,将难以支撑高比例新能源高效利用和高占比电量替代。在“3060”目标确立之后,能源电力系统清洁低碳转型步伐加快,高比例可再生能源成为电力系统未来发展的一个突出特征。建设以抽水蓄能为代表的灵活性电源是支撑可再生能源高比例发展和保障电力系统绿色、经济、安全协同发展的关键途径。
(三)积极推动新一轮抽水蓄能电站选点规划,科学有序开发
抽蓄电站规模巨大,通常建于山区等崇山峻岭位置,而且开发时间可能长达10年之久。同时,抽水蓄能的发展还需要大量的开支,尤其是在修建水库和发电厂方面,一旦开始远距离输电,成本会大幅上升。尽管成本高昂,抽水蓄能电站仍具有发展意义。抽蓄电站使用寿命长,能够提供几十年的蓄水量。如果可以解决抽水蓄能建设地理位置与选址问题,将有机会建造更多的抽水蓄能电站。我国水能资源丰富,水电是提高能源发展中可再生能源比重、发电领域节能减排的主力电源,未来在优化生态环境和做好移民安置的基础上,要做好抽蓄中长期规划编制,在选点规划推荐站点内开展前期工作,做好抽水蓄能规划资源选取、开发需求分析和建设时序安排。与此同时,应认真地维护好长期形成的成熟技术管理体系,做到前期论证深入、技术先进、标准规范,保证后期质量。
参考文献
[1]IHA.2020 Hydropower status report[R].2020.
[2]IRENA.Innovative operation of pumped hydropower storage[R].2020.
[3]王睿等.国外典型电力市场抽水蓄能电价机制及启示[DB/OL].电联新媒微信公众号,2021-05-08.
[4]尤培培,李司陶.抽水蓄能价格新规出台有力支撑碳达峰碳中和目标[N].国家电网报,2021-05-11(005).
[5]侯守礼.对抽水蓄能价格新机制的理解和建议[DB/OL].南方能源观察微信公众号,2021-05-08.
[6]刘树杰,杨娟.抽水蓄能电站运营模式及价格形成机制的国际实践[J].中国物价,2009(5):55-57.
[7]王科,李泽文,别朝红,周浩然,任彦哲,徐克强,刘起兴.抽水蓄能电站的电价机制及市场竞价模式研究[J].智慧电力,2019,47(06):47-55.
[8]唐瑱,高苏杰,郑爱民.国外抽水蓄能电站的运营模式和电价机制[J].中国电力,2007(09):15-18.
(本文来源于能源研究俱乐部,作者邱丽静,供职于能源情报研究中心)

扫一扫关注微信