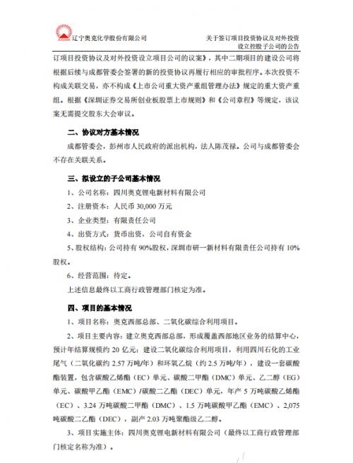
世纪储能消息:奥克股份21日晚公告称,公司近日与成都新材料产业功能区管委会签订项目投资协议书,拟在成都新材料产业功能区建设奥克西部总部、二氧化碳综合利用项目。其中,一期项目预计投资10.5亿元,二期项目预计投资21亿元。同时,公司拟与深圳市研一新材料有限责任公司(下称“深圳研一”)共同出资3亿元成立四川奥克锂电新材料有限公司作为项目实施主体。
奥克股份表示,公司投资建设西部总部、二氧化碳综合利用项目,依托“努力建成世界一流的环氧衍生绿色低碳精细化工新材料制造商”的企业定位,坚持“立足环氧乙烯创造价值”的发展战略,按照“生产一代、研发一代、储备数代”的理念,进一步深化公司环氧乙烷精深加工产业主导方向,拓展新的产品领域,为公司创造新的增长点,推动产业升级。
公司称,成都新材料产业功能区位于彭州市隆丰镇,是成都唯一的化工类专业园区,交通物流便捷。公司此次项目投资,紧抓低碳经济发展机遇以及新能源汽车的发展趋势,充分利用成都新材料产业功能区在政策支持、原材料资源、交通等方面的优势,进一步增强公司核心竞争力和持续盈利能力。
公告详情如下:










扫一扫关注微信