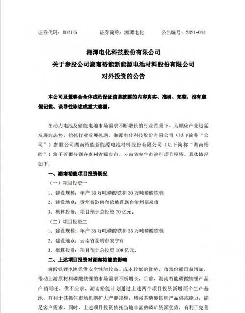
世纪储能网消息:6月25日晚间,湘潭电化发布公告,公司参股公司湖南裕能新能源电池材料股份有限公司(以下简称“湖南裕能”)将于近期分别在贵州省福泉市、云南省安宁市进行项目投资。
具体来看,湖南裕能拟在贵州省黔南布依族苗族自治州福泉市建设年产30万吨磷酸铁和30万吨磷酸铁锂项目,预计总投资70亿元。同时,湖南裕能拟在云南省昆明市安宁市建设年产35万吨磷酸铁和35万吨磷酸铁锂项目,预计总投资100亿元。
据悉,湖南裕能已于2020年完成股份制改制,并引入宁德时代、比亚迪等下游战略投资者,引进员工持股平台,收购上游磷酸铁制造商靖西湘潭电化新能源材料有限公司100%股权,注册资本由2.99亿元增加至5.68亿元,在行业中的竞争优势进一步提升。
湘潭电化目前持有湖南裕能4,808.04万股,持股比例8.4658%。湖南裕能现已进入首次公开发行股票并上市的辅导阶段。
湘潭电化表示,湖南裕能计划通过上述两个项目投资新增两个生产基地,有利于其抓住市场机遇扩大产能规模,增强其磷酸铁锂产品供应能力,满足客户需求。同时,上述项目投资依托当地丰富的磷矿资源优势,有利于完善产业布局,提升综合竞争力。
根据湘潭电化2020年年报信息,湖南裕能去年销售磷酸铁锂产品3.14万吨,同比增长163.87%。目前湖南裕能拥有湖南湘潭、广西靖西、四川遂宁三个生产基地,磷酸铁锂年产能5万吨,正在四川遂宁基地扩建新产能;镍钴锰三元电池材料年产能为5000吨,正在积极进行大客户认证中。
公告详情如下:



扫一扫关注微信