受制于硅基IGBT的材料极限,目前电动汽车的高压系统普遍采用的是400V电压平台。如果想要将电压平台从400V提升到800V甚至更高的水平,进而提高充电功率、缩短充电时间,就必须要寻找硅基IGBT的替代方案。
SiC功率器件正是在这种背景下被推上风口的。相较于传统的硅基材料,SiC由于具备耐高压、耐高温、高频等优势,已经被普遍认为是800V平台量产应用的关键支撑技术,目前很多车企推出的800V高压平台都是基于SiC研发。在此趋势下,预计未来几年SiC器件将随着800V平台的大规模上车进入快速爆发阶段。
800V平台布局热下,SiC借势而起
在新能源汽车的普及过程中,续航里程不足和补能速度慢一直是制约行业发展的两大痛点。为此,业界提出了一系列的解决方案,包括推广换电模式,研发更长续航里程车型,发展快充技术等。
其中换电模式虽然在补能效率上获得了业界的肯定,但因初期投资大,现阶段行业标准不统一,目前还面临着商业推广难度大、成本高等问题。而长续航里程车型,在单次续航提升的同时,如果充电效率没有得到革命性的提升,充电等待时间其实也是水涨船高,并不能从根本上缓解续航焦虑。比较之下,快充技术由于可以通过优化单次补能效率,真正打造媲美燃油车的补能体验,正获得越来越多车企的青睐。
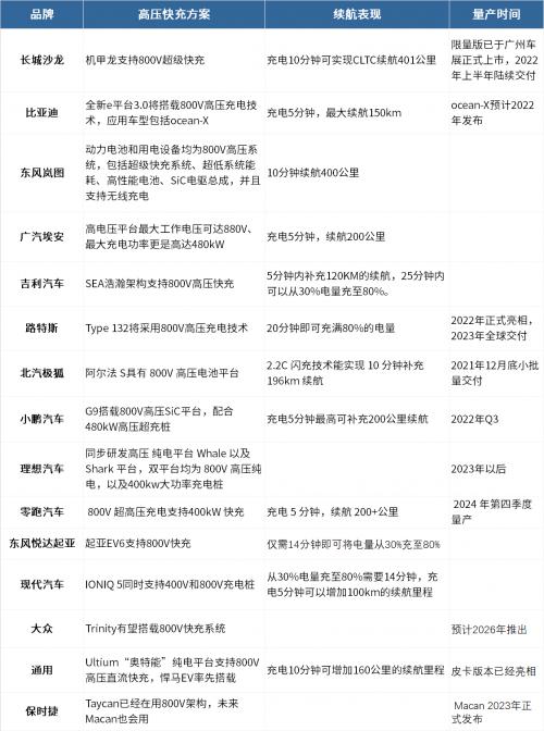
现阶段快充技术主要有两种:低压大电流快充和800V甚至更高水平的高压快充技术。其中大电流快充相较于高电压方案,会因为短时间内电流大幅攀升而导致温度急剧升高,这就对电控、线束和散热的要求较高,目前只有Tesla、极氪等少数品牌在开展相关的探索或应用。绝大多数的主流车企均选择了高压快充方案,特别是800V高压快充,已经被很多整车厂提上了日程。
比如小鹏汽车刚刚在广州车展上亮相的全新SUV车型小鹏G9,就首次采用了800V高压SiC平台。据悉,为充分发挥800V平台的超充技术优势,小鹏汽车还将铺设中国首批量产的480kW高压超充桩,以实现充电5分钟最高可补充200公里续航。该车计划于明年三季度开启交付。
同样在此次车展上亮相的长城沙龙汽车首款车型机甲龙,也表示支持800V超级快充,峰值电流高达600A,充电10分钟,即可实现CLTC续航401公里。还有零跑,也在布局800V超高压充电,其800V平台将在2024年第四季度量产,在朱江明看来,这是800V充电出现的最佳时机,目前相关的配套都还不太成熟。

另外,比亚迪e平台3.0、东风岚图、吉利SEA浩瀚架构、现代E-GMP、奔驰EVA、通用奥特能等也都选择了800V高电压平台,并进行了相应的布局,车型应用范围开始从高端车型往下探。就量产时间来看,各大车企基于该技术方案的新车将于明后年陆续上市,这意味着明年有望成为我国800V高压平台发展元年,而真正要到800V产品大年,预计要到2024年左右。
根据分析数据显示,目前第三代半导体主要环节国产化率仍然较低,超过80%的产品要依赖进口。这意味着本土企业要想真正在车用SiC领域实现自主突围,还有很长一段路要走,尤其是如何满足车规的高标准要求,是几乎所有本土企业亟待解决的问题。
而且SiC的应用本身还要考虑技术升级和市场效应问题,并不会在短时间就完成对硅基IGBT的替代。据相关机构预计,即便到2025-2026年,SiC的渗透率也不会超过20%,80%甚至更多还会是硅基IGBT。这背后,SiC长晶技术壁垒高、器件良率低以及成本经济性等都是亟待攻克的问题。
但值得关注的,由于芯片短缺的持续蔓延,让越来越多的本土企业意识到了供应链自主可控的重要性,一些自主车企也在有意识地扶持本土玩家。吉利就于今年5月份通过旗下威睿电动汽车与碳化硅企业芯聚能半导体等,合资成立了广东芯粤能半导体有限公司,来布局碳化硅赛道。
上汽集团则在近日通过旗下市场化私募股权投资平台尚颀资本出资了5亿元,参与积塔半导体的A轮投资,以助力积塔半导体加快IGBT和SiC功率器件等的研发进程,推动汽车核心芯片自主可控。而在今年年初,尚颀资本还参与投资了上海瀚薪,布局SiC赛道。
在自主车企和半导体厂商的“组合拳”下,汽车SiC领域正打开新一轮竞争局面。
*版权声明:本文为盖世汽车原创文章,如欲转载请遵守转载说明相关规定。违反转载说明者,盖世汽车将依法追究其法律责任!

扫一扫关注微信