动力电池是电动汽车的心脏,是新能源汽车产业发展的关键。自2004年,我国提出要积极开展电动汽车、车用动力电池等新型动力的研究和产业化以来,我国发布的多项动力锂电池和新能源汽车的相关政策及规划加快推动了我国动力锂电池的发展。在国家政策的指引下,我国各省市也出台了动力锂电池的相关政策。
动力锂电池行业主要上市公司:目前国内动力锂电池行业的上市公司主要有宁德时代(300750)、比亚迪(002594)、孚能科技(688567)、亿纬锂能(300014)、国轩高科(002074)、澳洋顺昌(002245)、鹏辉能源(300438)、欣旺达(300207)。
本文核心数据:动力锂电池行业政策
1、政策历程图
动力电池是电动汽车的心脏,是新能源汽车产业发展的关键。2004年,我国就提出要积极开展电动汽车、车用动力电池等新型动力的研究和产业化;2009年提出将“锂离子电池/超级电容器”混合动力系统纳入新能源汽车补贴范围;2012年,提出制定动力电池回收利用管理办法,建立梯级和体系动力电池回收利用管理体系;
2017年规划到2025年,动力电池单体比能量达500瓦时/公斤;据规划2021-2035年,我国将实施电池技术突破行动,建设动力电池循环利用体系,加快动力电池回收利用立法。

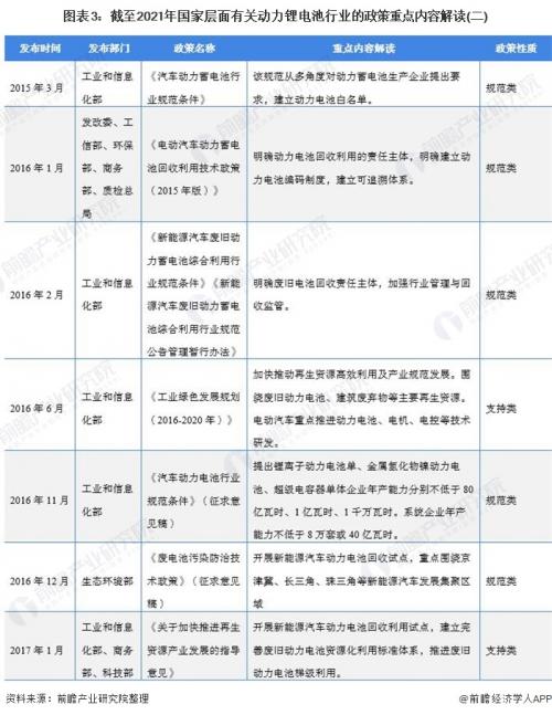
2、国家层面政策汇总及解读
――国家层面动力锂电池行业政策汇总
自2004年以来,我国发布的多项锂电池和新能源汽车的相关政策及规划加快推动了我国动力锂电池的发展,如《新能源汽车产业发展规划(2021―2035年)》明确提到实施电池技术突破行动;推动动力电池全价值链发展,建设动力电池高效循环利用体系;加快推动动力电池回收利用立法等规划。




――国家层面动力锂电池行业发展方向解读
根据《促进汽车动力电池产业发展行动方案》,到2020年,动力电池行业总产能超过1000亿瓦时,形成产销规模在400亿瓦时以上、具有国际竞争力的龙头企业。2020年,新型锂离子动力电池单体比能量超过300瓦时/公斤;到2025年,新体系动力电池技术取得突破性进展,单体比能量达500瓦时/公斤。
根据《新能源汽车产业发展规划(2021―2035年)》,我国将实施电池技术突破行动,推动动力电池全价值链发展,建设动力电池高效循环利用体系,加快推动动力电池回收利用立法。

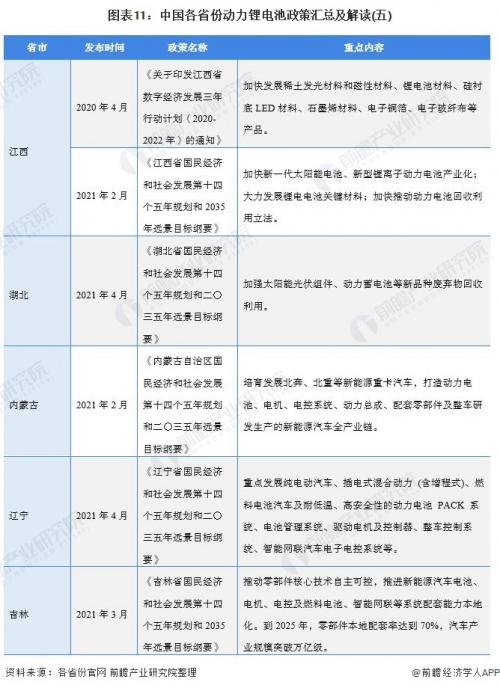
3、各省市层面政策汇总及解读
――重点省市动力锂电池行业政策汇总
根据《新能源汽车产业发展规划(2021―2035年)》,2021-2035年我国将实施电池技术突破行动,推动动力电池全价值链发展,建设动力电池高效循环利用体系,加快推动动力电池回收利用立法。其中,北京、江苏、江西等省市提出了动力电池回收的政策目标,上海、浙江、天津等省市则提出了动力电池材料和技术突破的相关目标。






――重点省市动力锂电池行业发展目标解读
“十四五”期间,我国主要省份也提出了动力锂电池行业的发展目标。其中,北京、江苏、江西、湖北、甘肃、青海和海南等省市均提出了动力电池回收的相关目标,上海、浙江、天津、广西、江西等省市提出了动力电池材料和技术突破的相关目标,福建省则提出到2022年全省动力电池产能超过150GWh,规模居全球第一。下图为各省市“十四五”期间动力锂电池行业发展目标:

来源:前瞻产业研究院

扫一扫关注微信