世纪储能网消息:6月10日晚间,亿纬锂能发布公告与荆门高新区管委会签订《战略投资协议》的公告。
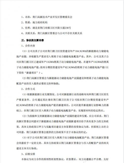
公告指出,亿纬锂能及其子公司拟在荆门掇刀区投资建设年产104.5GWh的新能源动力储能电池产业园(含已建成产能11GWh、在建产能11GWh和拟再分期投资建设的产能82.5GWh),并根据生产需求引入锂离子动力储能电池配套产业。
104.5GWh的年产能,已然超过100GWh/年,因为亿纬锂能,荆门的新能源产业得以大发展。
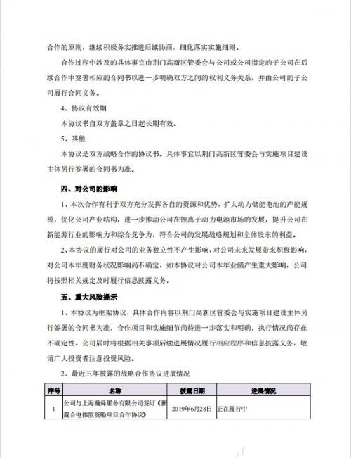
亿纬锂能称,本次合作有利于双方充分发挥各自的资源和优势,扩大动力储能电池的产能规模,优化公司产业结构,进一步推动公司在锂离子动力电池市场的发展,提升公司在新能源行业的影响力和综合竞争力,符合公司的发展战略规划和全体股东的利益。
6月11日的二级市场上,亿纬锂电在大盘下跌的背景下高开高走,截至收盘逆市上涨5.77元/股或5.60%,收盘报108.76元/股,当前总市值超过2000亿元,达到2054亿元。
公告详情如下:





扫一扫关注微信