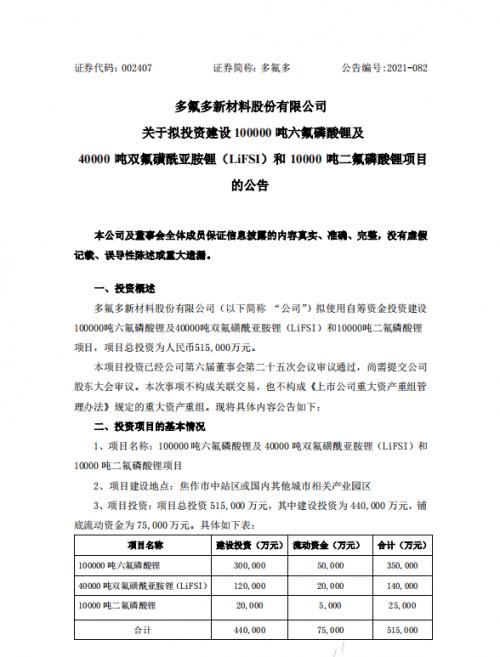
7月16日,多氟多公告称,拟使用自筹资金投资建设10万吨六氟磷酸锂(LiPF6)及4万吨双氟磺酰亚胺锂(LiFSI)和1万吨二氟磷酸锂(LiPO2F2)项目,项目总投资51.5亿元。
据悉,该项目位于河南省焦作市中站区或国内其他城市相关产业园区,总投资51.5亿元。其中,44亿元为建设投资,7.5亿元为铺底流动资金。项目分三期建设、投产,预计2025年12月31日项目整体建成达产。
多氟多认为,在新能源汽车行业的快速发展以及国家利好政策的强劲推动下,该项目所涉及的产品市场需求将呈现大幅增长。该项目建设完成后,可较大程度地提升多氟多现有六氟磷酸锂等产品的产能,能够有效满足未来锂离子电池材料的市场需求,持续强化多氟多的核心竞争优势,符合多氟多的整体发展战略。
据了解,六氟磷酸锂作为锂离子电池电解质,主要用于锂离子动力电池、锂离子储能电池及其他日用电池,是提升锂电池综合性能的重要保障。与其他电解质相比,六氟磷酸锂是有机溶剂中综合性能最优的电解质。
多氟多主要从事高性能无机氟化物、电子化学品、锂离子电池及材料等领域的研发、生产和销售。多氟多研发了工业氟化氢、工业碳酸锂纯化工艺,首创了反应和结晶新工艺,提升原料转化率,保证了产品质量,指标优于国内同行业水平。
截至2020年末,多氟多已经形成年产1万吨晶体六氟磷酸锂的生产能力,客户涵盖所有主流厂商,并出口韩国、日本等国家,产销量位居全球前列。
多氟多2020年年报显示,近年来,由于欧美新能源汽车产业发展、储能行业的加速扩张以及小动力应用市场的转型升级,六氟磷酸锂的需求量仍处于增长趋势,2021年全球六氟磷酸锂供给量和需求量预计分别为5.9万吨、6.35万吨,将出现供需缺口(数据来源:高工锂电)。同时新型锂盐也将面临很好的发展机遇。
公告详情如下:




扫一扫关注微信