在安全环保、原材料价格上涨、市场红利和国家政策等因素的综合影响下,众多企业都有布局动力锂电池业务。仅工信部发布的符合《新能源汽车废旧动力蓄电池综合利用行业规范条件》企业名单第一批5家合规企业的电池处理能力就达到60万吨以上。
在政策驱动下,业界对于动力电池回收领域的关注持续升温,当前我国已初步形成了以整车厂、电池企业、材料企业、第三方回收企业等多方共建的回收体系。本文将汇总各企业的动力电池回收布局情况。
动力锂电池行业主要上市公司:目前国内动力锂电池行业的上市公司主要有宁德时代(300750)、比亚迪(002594)、孚能科技(688567)、亿纬锂能(300014)、国轩高科(002074)、澳洋顺昌(002245)、鹏辉能源(300438)、欣旺达(300207)。
本文核心观点:在安全环保、原材料价格上涨、市场红利和国家政策等因素的综合影响下,众多企业都有布局动力锂电池业务。当前我国已初步形成了以整车厂、电池企业、材料企业、第三方回收企业等多方共建的回收体系,电池回收在动力电池产业链上下游的企业间合作将越来越紧密。
1、27家企业获工信部电池回收认可
在安全环保、原材料价格上涨、市场红利和国家政策等因素的综合影响下,众多企业都有布局动力锂电池业务。2018年9月和2021年1月,工信部前后发布了两批符合《新能源汽车废旧动力蓄电池综合利用行业规范条件》的企业名单,共27家。

仅工信部发布的符合《新能源汽车废旧动力蓄电池综合利用行业规范条件》企业名单第一批5家合规企业的电池处理能力就达到60万吨以上。

2、多方共建的回收体系
在政策驱动下,业界对于动力电池回收领域的关注持续升温,当前我国已初步形成了以整车厂、电池企业、材料企业、第三方回收企业等多方共建的回收体系。其中,宁德时代、比亚迪等电池企业在动力电池回收业务布局情况如下:

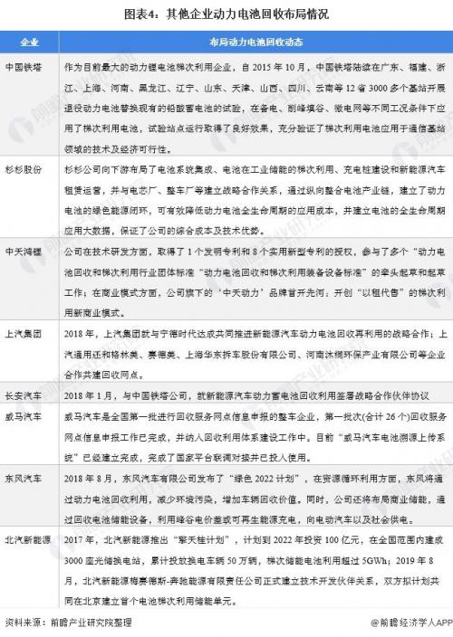
另一方面,一些材料企业及车企也布局了动力电池回收。如作为目前最大的动力锂电池梯次利用企业中国铁塔、杉杉股份、上汽集团、东风汽车、北汽新能源等企业都有布局动力电池回收业务。

3、产业链间合作越来越紧密
垂涎于动力电池回收市场的诱人前景,越来越多的动力电池产业链企业正积极构建以各自板块为核心的新能源汽车全生命周期价值闭环体系,电池回收在动力电池产业链上下游的企业间合作将越来越紧密。如宁德时代通过股权投资间接控股了电池材料回收处理企业邦普循环,同时通过企业间合作与电池回收企业格林美、汽车企业丰田一同布局动力电池回收业务。


来源:前瞻产业研究院

扫一扫关注微信