最新最快储能新闻
太阳能光伏网

重磅!2022年中国及31省市能源互联网行业政策汇总及解读(全)智慧赋能源网荷储协同

能源互联网行业主要上市公司:目前国内能源互联网行业的上市公司主要有国电南瑞(600406)、国网信通(600131)、中国西电(601179)、平高电气(600312)、林洋能源(601222)、中天科技(600522)、亨通光电(600487)等。

本文核心观点:能源互联提质增效智慧赋能源网荷储协同

1、政策历程图

能源互联网是提升能源调度效率,利于我国能源全国联网的重要行业。从我国国民经济规划的演变来看,我国“九五”规划,提出联合电网、统一调度,早早意识到能源互联网的重要性;随后,“十五”至“十二五”规划,重点强调了扩大西电东送规模、完善电网建设等;“十三五”规划首次在顶层文件中出现能源互联网,明确建设“源-网-荷-储”协调发展、集成互补的能源互联网;“十四五”规划,明确提出加快电网基础设施智能化改造和智能微电网建设,加强源网荷储衔接。

整体来看,我国针对能源互联网的政策演变始终围绕加强电网、储能、特高压基建等方面展开。

2、国家层面政策汇总及解读

――国家层面能源互联网行业政策汇总

自2015年以来,国务院、国家发改委、能源局等多部门都陆续印发了支持、规范能源互联网行业的发展政策,内容涉及能源互联网行业历年的发展目标、能源互联网在实体层的建设布局等:

――国家层面能源互联网行业重要规划目标解读

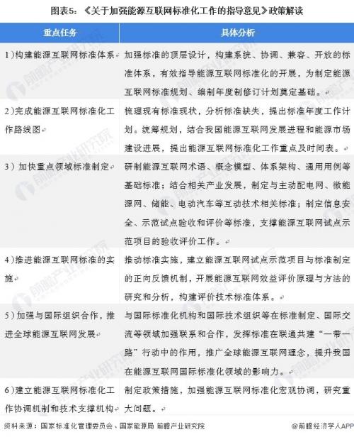
2019年5月,国家标准化管理委员会、国家能源局发布《关于加强能源互联网标准化工作的指导意见》,提出2020年-2025年我国能源互联网标准化工作发展目标。明确到2025年。形成能够支撑能源互联网产业发展和应用需要的标准体系。制定50项以上能源互联网标准,涵盖主动配电网、微能源网、储能、电动汽车等互动技术标准,全面支撑能源互联网项目建设和技术推广应用。我国在能源互联网国际标准化工作中影响力大幅提升,发挥引领作用。

2021年4月25日,由国家电网有限公司主办、国网福建省电力有限公司承办的“第四届数字中国建设峰会能源互联网分论坛”举行,会议上,国家电网发布了《国家电网公司能源互联网规划》,规划思路紧密围绕实现双碳目标和构建新型电力系统,规划建设能源互联网。

目标“2025年基本建成,2035年全面建成”具有中国特色国际领先的能源互联网。2025年数字化智能指数达到87%。

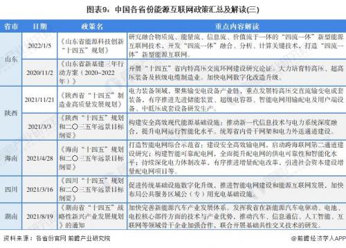
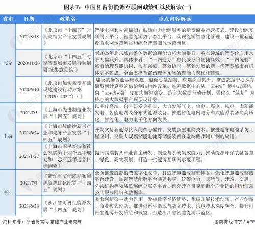
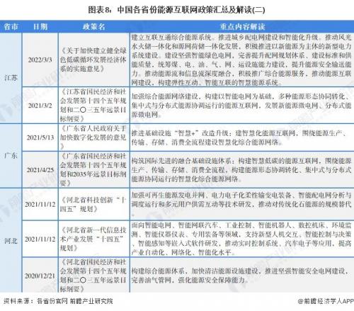
3、各省市层面的政策汇总及解读

――31省市能源互联网行业政策汇总

在各省市的能源互联网规划中,“智能电网”、“大数据”、“新能源”等关键词频频出现,各大省市重视智能电网的基础建设,主攻实体层的布局和完善,在数据信息层面更注重安全性。

――31省市能源互联网行业发展目标解读

“十四五”期间,我国主要省份也提出了能源互联网行业的发展目标,北京明确到2025年建设能源互联网云平台,上海要求到2025年新建20万个充电桩,加强智能电网的推进工作,其他省市也在能源互联网平台建设、分布式能源协同等方面做出规划:

以上数据参考前瞻产业研究院《中国能源互联网行业趋势前瞻与投资战略规划分析报告》

来源:前瞻产业研究院

原文标题:重磅!2022年中国及31省市能源互联网行业政策汇总及解读(全)智慧赋能源网荷储协同

最新相关
华为发布2026智能光伏十大趋势

华为发布2026智能光伏十大趋势

[中国,深圳,2026年1月12日] 华为数字能源以“全场景构网,激发AI潜能,铸就高质量,加速光风储成为主力电源”为主题,举办2026智能光伏十大趋势发布会。华为数字能源智能光伏业务副总裁...

大兴国际氢能示范区牵手"国家队"

大兴区氢能企业已突破260家,2025年大兴国际氢能示范区成功牵手国家能源集团、中石化等“国家队”,核心技术全面覆盖“制、储、运、加、用”全链条。这是记者昨天从大兴区...

2025年国家级氢能政策盘点

2025年1月1日,新版《能源法》正式施行,首次将氢能明确纳入国家能源管理体系,解决了氢能长期被归类为危险化学品带来的审批限制。这一法律层面的突破,为氢能产业链发展扫清了关键障碍。2025年4...

淄博: 氢能重卡领跑绿色物流

氢能,这一清洁高效的绿色能源,正成为淄博市临淄区推动物流产业低碳转型的重要引擎。在山东齐鲁物流有限公司(以下简称齐鲁物流)的运输线路上,一批“只排水、不排碳”的氢能重卡已累...

天津荣程氢能科普教育基地正式揭幕

天津荣程氢能科普教育基地正式揭幕

12月25日下午,时值“十五五”谋篇开局的关键时期,2025第十二届时代记忆年度大会在天津宾馆盛大开幕。本次大会以“乘势而上、融合发展、向新而行”为主题,汇聚政、产、学...

吕梁: "氢"装上阵 向"绿"而行

因地制宜发展新质生产力·典型案例氢能产业是战略性新兴产业和未来产业重点发展方向。近年来,吕梁市依托资源禀赋,以氢能产业为抓手推动转型与能源革命,布局“制、储、运、加、用&r...