
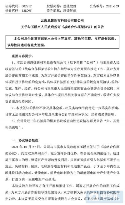
电车汇消息:10月27日,恩捷股份发布公告称,将与玉溪市政府签订《战略合作框架协议》,约定双方共同合作,通过对玉溪市内的锂、镍等矿产资源的开发利用,共同在玉溪市引入包括但不限于电池正、负极材料、隔膜、电解液等电池材料和电池生产企业,于3至5年内在玉溪建设以动力电池、储能电池、消费电池制造为主的新能源电池全产业链产业体系,打造国内一流锂电池产业基地。
据恩捷股份2021三季报显示,公司主营收入53.68亿元,同比上升107.97%;归母净利润17.51亿元,同比上升172.06%;扣非净利润16.31亿元,同比上升191.43%;其中2021年第三季度,公司单季度主营收入19.75亿元,同比上升73.11%;单季度归母净利润7.01亿元,同比上升117.48%;单季度扣非净利润6.47亿元,同比上升121.52%;负债率42.6%,投资收益2727.08万元,财务费用1.2亿元,毛利率48.56%。
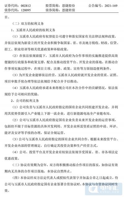
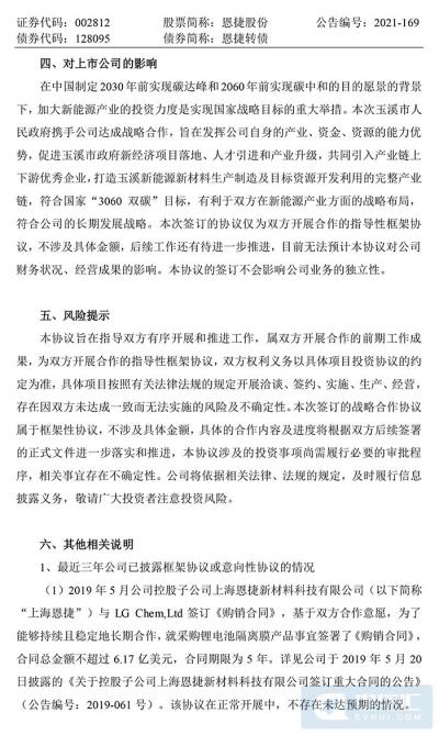
公告原文如下:






文章摘自电车汇20211028发自北京

扫一扫关注微信