
电车汇消息:11月6日,宁德时代发布公告,在“碳中和、碳达峰”背景下,新能源行业迅速发展。为顺应产业发展趋势,进一步推进公司产能布局,公司拟总投资不超150亿元在福建和贵州投建新项目。
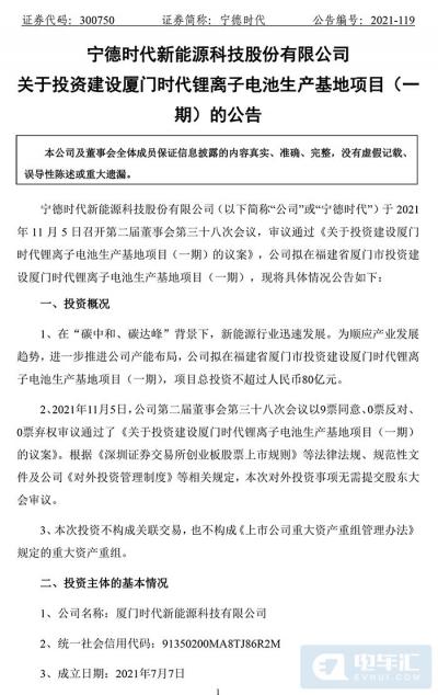
具体来看,宁德时代拟在福建省厦门市投资建设厦门时代锂离子电池生产基地项目(一期),项目总投资不超过人民币80亿元,规划用地面积约1,000亩,建设期不超过26个月,实施主体为厦门时代新能源科技有限公司;
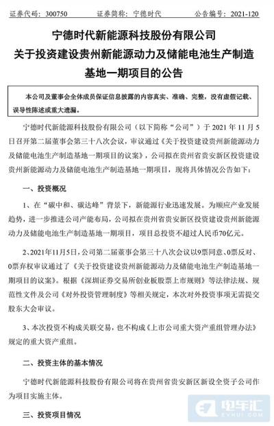
拟在贵州省贵安新区投资建设贵州新能源动力及储能电池生产制造基地一期项目,项目总投资不超过人民币70亿元,规划用地面积约1,200亩,建设期不超过18个月,公司将在贵州省贵安新区新设全资子公司作为该项目实施主体。
宁德时代表示,公司本次投资建设生产基地事项符合公司战略发展规划,将进一步完善公司产能布局,满足公司未来业务发展和市场拓展的需要,对促进公司长期稳定发展具有重要意义。
目前,宁德时代已经拥有的有效产能超过65GWh,在建产能超过92GWh,客户涵盖了广汽、上汽、北汽等传统整车厂以及蔚来、理想和小鹏等造车新势力,还包括大众、宝马、特斯拉、戴姆勒、沃尔沃、PSA等外资车企。
公告原文如下:






文章摘自电车汇20211108发自北京

扫一扫关注微信