中国储能网讯:截至目前,全国31个省(市、区)2023年政府工作报告已相继发布。新能源是各省能源工作的重点,日前,各省根据自身资源特点规划其2023年绿色转型低碳发展,含拟定新增新能源装机目标、大力推进区域基地发展、围绕新能源产业强链补链等工作部署。根据各省政府工作报告中涉及能源、新能源相关的重点内容。整理如下:


各省市细分内容如下:
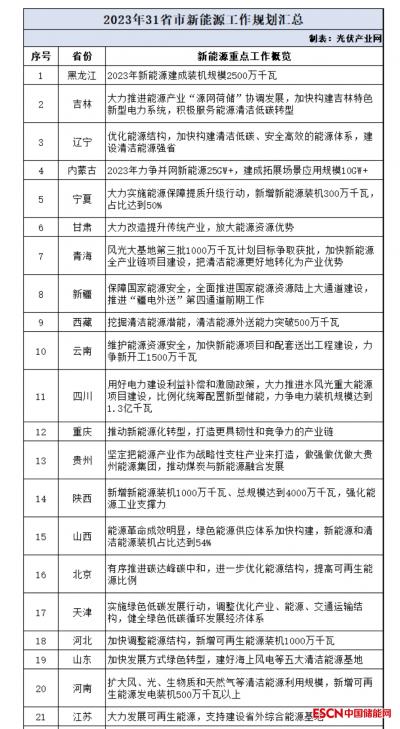
1、黑龙江:2023年新能源建成装机规模2500万千瓦
1月11日至16日,黑龙江省发布2023年政府工作报告。工作报告部署了2023年黑龙江省重点工作包括,加快页岩油产业化商业化开发,原油产量保持3000万吨、天然气产量增长到57亿立方米以上、煤炭产量7100万吨、新能源建成装机规模2500万千瓦。
2、吉林:大力推进能源产业“源网荷储”协调发展,加快构建吉林特色新型电力系统,积极服务能源清洁低碳转型
1月15日,吉林省发布2023年政府工作报告。工作报告指出,2023年,吉林省将大力推进能源产业“源网荷储”协调发展。加快构建以“清洁型电源、友好型电网、灵活型负荷、主动型储能”为主体的吉林特色新型电力系统,积极服务能源清洁低碳转型。加快灵活调节电源建设,推动“多能互补”模式发展。“大电网”工程着力谋划吉林电网“四横四纵”主网架构,构建辐射东西方向的坚强电网,提升东西互济和新能源送出能力。打造“源网荷储”一体化试点项目,吸引用电大户落户吉林。“氢动吉林”行动重点建设大安风光制绿氢合成氨一体化示范项目,推进中韩(长春)国际合作示范区国电投氢能产研基地建设,布局加氢站等基础设施,推广城市公交、环卫等氢能车应用。加快新能源乡村振兴工程建设等。
3、辽宁:优化能源结构,加快构建清洁低碳、安全高效的能源体系,建设清洁能源强省
1月12日,辽宁省发布2023年政府工作报告。工作报告指出,着力实施扩大内需战略,在维护国家“五大安全”上展现更大担当和作为。把实施扩大内需战略同深化供给侧结构性改革有机结合起来,实施好15项重大工程,以高质量供给创造有效需求。坚定不移推进生态优先、节约集约、绿色低碳发展,坚持治山、治水、治城一体推进,坚持先立后破,稳妥推进碳达峰行动。完善能源矿产储备、供给和保障体系,优化能源结构,加快构建清洁低碳、安全高效的能源体系,建设清洁能源强省。持续推进产业基础再造工程,深入推动产业链上下游协同创新,不断提高产业链供应链韧性和安全水平。有效防范化解金融风险,持续修复金融生态,提升金融服务实体经济能力。坚持大抓基层鲜明导向,提升基层社会治理体系和治理能力现代化水平,确保全省政治安全、社会安定、人民安宁。
4、内蒙古:2023年力争并网新能源25GW+,建成拓展场景应用规模10GW+
1月12日,内蒙古自治区发布2023年政府工作报告。工作报告指出,2023年重点工作任务包括,坚持以新能源带动新工业,锚定“两率先”“两超过”目标,加快大型风光基地和源网荷储、风光制氢等场景项目建设,力争并网装机2500万千瓦以上,建成拓展场景应用规模1000万千瓦以上。“风光氢储车”一体化推进。
5、宁夏:大力实施能源保障提质升级行动,新增新能源装机300万千瓦,占比达到50%
1月13日,宁夏自治区发布2023年政府工作报告。工作报告指出,大力实施能源保障提质升级行动。落实国家能源安全战略,高水平建设国家新能源综合示范区,打造绿色能源产业基地。增强当前资源紧缺和未来资源枯竭的危机感,制定煤炭及关联产业安全发展十年战略规划,充分发挥资源能源比较优势。千方百计加大内增产能、外增供给力度,实施能源扩增计划。加快释放煤炭先进产能,加大矿产资源勘查力度,加快双马二矿、马儿庄、韦四、月儿湾等新建煤矿核准建设,新增煤炭产能240万吨,总产量达到1亿吨左右。加快提升火电配套产能,开工建设六盘山2×100万千瓦热电、灵武2×66万千瓦火电项目,加快推进中卫4×66万千瓦火电项目,力争电力装机年内达到6800万千瓦。加快气田开发建设,推动盐池千亿方级大型气田、石嘴山煤层气开发利用,开工建设158口气井,力争日产气量达到85万立方米。加快推进绿能开发,构建新能源供给消纳体系,抓好10个大型风电水电基地、11个光伏园区建设,新增新能源装机300万千瓦,占比达到50%,绿氢产能达到2.5万吨,全面强化煤电油气产运供保障,为宁夏可持续发展提供可靠保障。
6、甘肃:大力改造提升传统产业,放大能源资源优势
1月15日,甘肃省发布2023年政府工作报告。工作报告指出,今后五年甘肃省政府工作的总体考虑和2023年甘肃省经济社会发展的主要预期目标,明确了2023年甘肃省将突出做好“9个聚力”。
报告指出,今后五年,是全面建设社会主义现代化国家开局起步的关键时期,是甘肃蓄势发力、爬坡过坎、追赶进位的关键阶段。当前,随着系列国家重大战略深入实施和国内国际市场深刻变革,甘肃省生态屏障、能源基地、战略通道、开放枢纽的功能定位空前凸显。
聚力实体经济振兴,构建现代产业体系。大力改造提升传统产业,放大能源资源优势,培育壮大新型产业,增强园区发展能级,提升金融服务质效。
7、青海:风光大基地第三批1000万千瓦计划目标争取获批,加快新能源全产业链项目建设,把清洁能源更好地转化为产业优势
青海省发布2023年政府工作报告。工作报告指出,2023年青海将坚持以政府投资和政策激励有效带动全社会投资,重点推进重大项目800个以上,总投资1.3万亿元。其中,在能源投资方面,青海将推动大型风电光伏基地第一批1090万千瓦建成并网、第二批700万千瓦全面开工,第三批1000万千瓦计划目标争取获批,李家峡扩能并网发电,加快建设羊曲、玛尔挡水电站,开工建设哇让、同德、南山口等抽水蓄能电站,建成压缩空气储能示范项目,全面提升新能源发电调峰能力。
加速培育壮大新兴产业也是青海省2023年工作的重要重任。政府工作报告提出,青海将重点围绕打造世界级盐湖产业基地、国家清洁能源产业高地,实施工业高质量发展“六大工程”,加快建设盐湖资源综合利用、新能源、新材料、有色冶金等4个千亿产业集群。推进基础锂盐、高纯碳酸锂等产能建设,引导盐湖产业向新材料领域拓展。
在新兴产业重点项目建设方面,青海将加快天合光能和阿特斯新能源全产业链、弗迪新型动力电池、中复神鹰碳纤维等重点项目建设,实施氢能产业发展三年行动,把清洁能源更好地转化为产业优势。
8、新疆:保障国家能源安全,全面推进国家能源资源陆上大通道建设,推进“疆电外送”第四通道前期工作
近日,新疆发布2023年政府工作报告。工作报告指出,2023年重点工作包括,全力保障国家能源安全。加快推进准东国家级现代煤化工示范区、哈密国家级现代能源与化工产业示范区建设。大力发展新能源新材料等战略性新兴产业集群。全面推进国家能源资源陆上大通道建设,推进“疆电外送”第四通道前期工作。
9、西藏:挖掘清洁能源潜能,清洁能源外送能力突破500万千瓦
1月,西藏自治区发布2023年政府工作报告。工作报告指出,未来五年,挖掘清洁能源潜能。坚持水光风热多能互补、源网荷储一体开发,以清洁能源产业为支柱,加快构建绿色低碳的战略性新兴产业体系。不断增强碳汇能力,探索推进碳汇交易。清洁能源外送能力突破500万千瓦。狠抓产业发展,提质增效转型升级
持续优化一产。大力实施农业强国战略;持续壮大二产。实施工业龙头企业招引培育工程,在清洁能源、优势矿产、高原轻工、绿色建材、通用航空、天然饮用水等领域,加快培育一批亿元级、十亿元级、百亿元级的领军企业。推动组建中藏医药、民族手工业等产业联盟。实现规上工业增加值增长10%以上。
10、云南:维护能源资源安全,加快新能源项目和配套送出工程建设,力争新开工1500万千瓦
2023年1月11日在云南省发布2023年政府工作报告。工作报告指出,今年要重点抓好10个方面。报告指出,维护能源资源安全。加快新能源项目和配套送出工程建设,力争新开工1500万千瓦。加快480万千瓦火电项目建设。推动煤炭安全清洁高效利用,释放优质产能,力争原煤产量7100万吨以上。
11、四川:用好电力建设利益补偿和激励政策,大力推进水风光重大能源项目建设,比例化统筹配置新型储能,力争电力装机规模达到1.3亿千瓦
1月11日,四川省发布2023年政府工作报告。工作报告指出,2023年工作安排建议包括,加快《四川省电源电网发展规划(2022—2025年)》落地,用好电力建设利益补偿和激励政策,大力推进水风光重大能源项目建设,比例化统筹配置新型储能,力争今年电力装机规模达到1.3亿千瓦。
1月11日,四川省发展和改革委员会四川省能源局印发《四川省能源领域碳达峰实施方案》指出,大力发展新能源。大力发展风电、光伏发电,重点推动凉山州风电基地和“三州一市”光伏发电基地建设,支持有条件的地区建设分散式风电。加快打造金沙江上游、金沙江下游、雅砻江、大渡河中上游4个水风光一体化可再生能源综合开发基地,同步推进其他流域水库电站水风光多能互补开发。加快智能光伏产业创新升级和特色应用,创新“光伏+”模式,推进光伏发电多元布局。因地制宜推动生物质能综合利用。加快推进地热资源勘探开发,因地制宜开展地热资源综合利用试点示范。
12、重庆:推动新能源化转型,打造更具韧性和竞争力的产业链
1月13日在重庆市发布2023年政府工作报告。工作报告指出,重庆市2023年的工作重心包括,重庆市在推动制造业高质量发展上,计划巩固传统产业优势地位,“链群并重”促进电子信息产业向上下游延伸,“整零协同”推动燃油汽车向高端化、智能化、新能源化转型,提高传统机械装备成套化、精密化、智能化水平,打造更具韧性和竞争力的产业链。
13、贵州:坚定把能源产业作为战略性支柱产业来打造,做强做优做大贵州能源集团,推动煤炭与新能源融合发展
1月13日,贵州省发布2023年政府工作报告。工作报告指出大力发展基础产业。坚定把能源产业作为战略性支柱产业来打造。围绕打造新型综合能源基地和西南地区煤炭保供中心,做强做优做大贵州能源集团,推动煤炭与新能源融合发展。
培育壮大战略性新兴产业。加快新能源电池及材料产业延链补链强链。围绕建设新能源动力电池及材料研发生产基地,优化“一核两区”布局,加大重点园区建设力度,大力推进重点项目建设,推动已建成项目加快释放产能,加快构建上中下游有效衔接、功能配套完善的新能源电池及材料产业体系,新能源电池及材料产业产值增长100%以上、总量突破1000亿元。保持数字经济发展良好态势。
14、陕西:新增新能源装机1000万千瓦、总规模达到4000万千瓦,强化能源工业支撑力
1月12日,陕西省发布2023年政府工作报告。工作报告指出,2023年预期目标和重点工作包括,强化能源工业支撑力。着力优煤、稳油、扩气、增电,巩固能源产业优势地位。扛牢保能源安全责任,抓好煤炭稳产保供和优质产能建设,争取海则滩等4处煤矿开工建设,确保煤炭产量达到7.5亿吨。加大油气资源勘探开发和增储上产力度,加快宜黄、神府区块天然气勘探开发,支持镇巴页岩气开发,原油和天然气产量分别达到2580万吨、310亿方。全省规划发电量2900亿千瓦时、增长7.4%,新增新能源装机1000万千瓦、总规模达到4000万千瓦,新开工煤电项目1000万千瓦以上。实施新一轮战略性矿产找矿行动,提升战略性资源供应保障能力。推进陕煤煤炭分质利用二阶段、国能CTC后续工程、榆林煤制清洁燃料等重大项目,大力促进能源化工产业高端化、多元化、低碳化发展。
15、山西:能源革命成效明显,绿色能源供应体系加快构建,新能源和清洁能源装机占比达到54%
1月12日,山西省发布2023年政府工作报告。工作报告指出,未来五年,山西省经济社会发展的总体目标包括,能源革命成效明显,绿色能源供应体系加快构建,煤炭先进产能占比达到95%左右,新能源和清洁能源装机占比达到54%,创新生态持续优化,高标准市场体系加快建设;城乡区域协调发展水平、文化强省建设迈出更大步伐;
抓好以下重点工作包括,深入推进能源革命,加快能源绿色低碳转型发展。贯彻能源安全新战略,坚决扛起保障国家能源安全政治责任,全力推动能源四个革命一个合作,加快能源“五个一体化”融合发展,积极创建全国能源革命综合改革试点先行区。
16、北京:有序推进碳达峰碳中和,进一步优化能源结构,提高可再生能源比例
1月15日,北京发布2023年政府工作报告。工作报告指出,2023年经济社会发展主要预期目标是:地区生产总值增长4.5%以上,一般公共预算收入增长4%左右,城镇调查失业率控制在5%以内,居民消费价格涨幅3%左右,居民收入增长与经济增长基本同步,生态环境质量、能源、水资源等指标落实国家要求。
发挥投资对优化供给结构的关键作用。深入推进“3个100”市重点工程,开工建设京东方北京6代线等一批重大项目,保持重要领域投资快速增长势头。用好政府专项债,在清洁能源、生态环保等领域再发行一批不动产投资信托基金项目。坚持资金要素跟着项目走、服务保障围绕项目转,市区协同强化项目谋划储备和前期工作,以优质示范项目激发社会投资活力。
有序推进碳达峰碳中和。进一步优化能源结构,提高可再生能源比例。加强重点碳排放单位管理,强化碳排放总量和强度“双控”,促进各类园区绿色低碳循环化改造升级,推动公共建筑节能绿色化改造。建立健全面向中小微企业和市民的碳普惠激励机制,构建全民参与减碳的良好格局。
17、天津:实施绿色低碳发展行动,调整优化产业、能源、交通运输结构,健全绿色低碳循环发展经济体系
1月11日,天津市发布2023年政府工作报告。工作报告指出,实施绿色低碳发展行动。坚定不移走生态优先、绿色低碳发展之路,统筹推进产业结构调整、污染治理、生态保护、应对气候变化,充分挖掘生态价值,增加生态产品供给,推动经济社会发展全面绿色转型,加快建设美丽天津。调整优化产业结构、能源结构、交通运输结构,发展绿色低碳产业,健全绿色低碳循环发展经济体系,推进全域“无废城市”建设。持续深入打好蓝天、碧水、净土保卫战,提高生态环境治理水平,全面落实河(湖)长制、林长制,持续改善生态环境质量。加大生态环境保护力度,提升“871”重大生态工程“水库、粮库、钱库、碳库”功能,努力打造“一环十一园”植物园链,着力将天津建设成为绿水青山、碧海蓝天、草木葱茏、鸟语花香的生态城市。稳步推进“双碳”工作,深入落实碳达峰实施方案,建设能源革命先锋城市,有力有序推动“双碳”目标落实。
18、河北:加快调整能源结构,新增可再生能源装机1000万千瓦
1月17日,河北省发布2023年政府工作报告。工作报告指出,对过去五年及未来五年工作分别做了回顾与安排,并指出,2022年河北省优化能源结构,新增可再生能源装机1400万千瓦。2023年,将有计划分步骤实施碳达峰行动。加快调整能源结构,推动煤炭清洁高效利用,新增可再生能源装机1000万千瓦。开展钢铁、水泥等7个重点行业企业创A行动,年内升A企业达到60家。抓好节能降碳改造,单位GDP二氧化碳排放降低3%。深化排污权、用能权交易改革。发展绿色低碳产业,扩大被动式超低能耗建筑规模,倡导绿色生活方式,加快形成绿色低碳新风尚。
19、山东:加快发展方式绿色转型,建好海上风电等五大清洁能源基地
1月13日,山东省发布2023年政府工作报告。工作报告包括,过去五年和2022年工作回顾、今后五年的目标任务、2023年重点工作。
聚力绿色转型低碳发展,推动生态环境质量实现新跃升。加快发展方式绿色转型。深化“四减四增”行动。发展节能环保产业,实施“氢进万家”科技示范工程。积极稳妥推进碳达峰碳中和。实施碳达峰十大工程和能源转型发展九大工程,建好海上风电等五大清洁能源基地,规划建设一批新型储能项目,推进蓝色碳汇研发利用。深化环境污染防治。
抓好能源保供。加快山东能源唐口储煤和华电青岛、华能泰安重型燃气机组等项目建设,建成三峡庆云二期、华润财金东营新型储能项目。健全油气产供销体系。扩大“绿电入鲁”规模,接纳省外来电1250亿千瓦时左右。
20、河南:扩大风、光、生物质和天然气等清洁能源利用规模,新增可再生能源发电装机500万千瓦以上
1月14日,河南省发布2023年政府工作报告。工作报告指出,推动供给侧结构性改革,促进能源供应低碳转型。扩大风、光、生物质和天然气等清洁能源利用规模,新增可再生能源发电装机500万千瓦以上,完成煤电机组“三改联动”,推进鹤煤六矿等绿色矿山建设。
21、江苏:大力发展可再生能源,支持建设省外综合能源基地
1月14日,江苏省发布2023年政府工作报告。工作报告指出,强化金融支撑和能源电力保供。深化金融供给侧结构性改革,优化金融服务,引导金融机构加大对小微企业、科技创新、绿色发展等领域支持力度。积极争取国家“先立后改”大型煤电装机在我省布局,远近结合提升煤炭储备能力,推进沿海沿江LNG布局建设,大力发展可再生能源,支持建设省外综合能源基地,确保迎峰度夏、迎峰度冬能源电力正常供给,为产业链供应链安全稳定提供坚实保障。
22、湖北:推进绿色低碳循环发展,全面推广绿色建筑、节能建筑及建筑产业化
1月13日,湖北省发布2023年政府工作报告。工作报告指出,推进绿色低碳循环发展。深入实施生态省建设,严守资源消耗上限、环境质量底线、生态保护和耕地红线。加快推进国土资源节约集约示范省创建工作。抓好20家国家级循环经济示范试点。加快建设黄冈长江循环经济示范园。大力实施长江生态治理“宜昌试验”。全面完成“绿满荆楚”三年行动计划。调整优化能源结构,严格开展能源消耗总量和强度“双控”,加快十大行业清洁化改造,支持风能、太阳能、生物质能等可再生能源发展,实现天然气使用县市全覆盖。加快发展节能环保产业。全面推广绿色建筑、节能建筑及建筑产业化。
23、安徽:积极稳妥推进碳达峰碳中和,新型能源体系加快规划建设,推进风光装机倍增工程,新增可再生能源发电装机400万千瓦以上
1月13日,安徽省发布2023年政府工作报告。工作报告指出,今后五年工作的总体要求和主要目标任务包括,积极稳妥推进碳达峰碳中和,新型能源体系加快规划建设,非化石能源占能源消费总量比重达到18%以上。
开展能源、工业、建筑、交通等领域资源利用效率提升行动,实施重点行业企业减煤重大工程。实施新一轮找矿突破战略行动。推进土地节约集约利用综合改革试点。完善能源消耗总量和强度调控,推行单位能耗产出效益评价。深入实施能源综合改革试点。推进风光装机倍增工程,加快氢能“制储输用”全链条发展,新增可再生能源发电装机400万千瓦以上。提高省外绿电受进规模,新增支撑性电源装机156万千瓦。
24、上海:积极稳妥推进碳达峰碳中和,推进分布式光伏建设,规划建设深远海海上风电示范,加快构建新型电力系统
1月11日,上海市发布2023年政府工作报告。工作报告指出,积极稳妥推进碳达峰碳中和。实施煤电节能降碳改造,推进LNG站线扩建、分布式光伏建设,规划建设深远海海上风电示范、外电入沪等重大项目,推动电动汽车充换电设施建设,加快构建新型电力系统。发展绿色园区、绿色工厂、绿色产品、绿色供应链,坚决遏制高耗能、高排放、低水平项目盲目发展,淘汰落后产能450项。推动海铁联运、江海联运等多式联运发展。实施超低能耗建筑项目200万平方米、公共建筑节能改造400万平方米。推进碳普惠制度建设,倡导绿色低碳生活方式。
25、湖南:积极稳妥推进“双碳”行动,推动钢铁、有色、石化、建筑等重点领域节能降碳改造,大力发展新能源和储能产业
2023年湖南省发布2023年政府工作报告。工作报告指出,积极稳妥推进“双碳”行动,推动钢铁、有色、石化、建筑等重点领域节能降碳改造,大力发展新能源和储能产业。加快发展方式绿色转型。协同推进降碳、减污、扩绿、增长,深入实施绿色制造,规模以上工业单位增加值能耗同比降低3%。积极稳妥推进“双碳”行动,推动钢铁、有色、石化、建筑等重点领域节能降碳改造,大力发展新能源和储能产业。加快节能降碳先进技术研发和推广应用,建立健全碳排放权市场交易工作机制、碳排放统计核算制度。推进郴州国家可持续发展议程创新示范区、岳阳长江经济带绿色发展示范区建设。大力推行绿色办公、绿色出行、绿色消费。
26、江西:有序发展风光发电、生物质发电、储能电源等清洁能源,培育壮大低碳产业,打造光伏新能源国家先进制造业集群
1月17日,江西省发布2023年政府工作报告。工作报告指出,加快发展方式绿色转型。实施产业结构、能源结构、交通运输结构优化调整行动,健全绿色低碳技术研发和推广利用机制,有序发展风光发电、生物质发电、储能电源等清洁能源,培育壮大低碳产业。推进国家技术标准创新基地(江西绿色生态)建设,打造一批碳达峰试点城市和园区。
加快构建优势互补区域发展格局。完成市县国土空间规划编制。深入实施强省会战略,支持南昌打造“一枢纽四中心”、规划建设未来科学城,加快提升发展首位度和综合竞争力。支持上饶打造对接长三角一体化发展先行区和光伏新能源国家先进制造业集群、景德镇建好国家陶瓷文化传承创新试验区、鹰潭打造全省万亿有色产业集群核心区、萍乡建设高质量国家产业转型升级示范区和赣湘边区域物流分拨集散中心、宜春争创国家级锂电新能源集群、新余打造京东合作区域中心和全国最大的百度数据标注基地、吉安打造赣江中游生态经济带和全国重要电子信息产业基地,深化新宜吉转型合作示范区建设。
27、浙江:到2027年电力总装机1.68亿千瓦,其中可再生能源装机占比超过43%
1月12日,浙江省发布2023年政府工作报告。工作报告指出,今后五年发展的总体要求和目标任务包括,实施绿色低碳发展和能源保供稳价工程。聚焦能源绿色低碳转型、能源供应安全可靠、企业用能成本稳中有降,推进电源、电网、储能、天然气管网等现代能源基础设施重大项目87个,完成能源领域投资6000亿元以上。到2027年电力总装机1.68亿千瓦,其中可再生能源装机占比超过43%;天然气国家干线下载能力达到350亿方左右;LNG接收中转能力达到4000万吨/年左右。省级财政安排专项资金支持海上风电等可再生能源项目和新型电力系统示范项目建设。
2023年发展目标和重点工作包括,精准高效实施“8+4”经济政策体系,推动经济稳进提质。坚持整合优化提升、集中财力办大事,坚持能早则早、能延则延、能出尽出、精准高效,更好发挥政策引导、保障、支撑作用。加强政策整合集成,形成扩大有效投资、科技创新、“415X”先进制造业集群培育、现代服务业高质量发展、世界一流强港和交通强省建设、扩大内需和对外开放、乡村振兴和城乡一体化发展、保障和改善民生等“8大政策包”,财政金融、自然资源、能源、人才等“4张要素清单”。
28、广西:抢抓机遇加快基础设施投资,推进国家综合能源安全保障区建设,开工广西海上风电示范项目
1月12日,广西壮族自治区发布2023年政府工作报告。工作报告指出,抢抓机遇加快基础设施投资。推进国家综合能源安全保障区建设,投产国投钦州电厂三期1号机组、广投北海二期3号机组等电源项目,以及500千伏新江站等电网项目,开工广西海上风电示范项目。
29、广东:加快推动新能源等产业成为新的万亿元级产业集群,加快打造若干5000亿元级的新兴产业集群
1月12日,广东省发布2023年政府工作报告。工作报告指出,2023年,工作安排包括,树立制造业当家的鲜明导向。实施制造业当家“一把手”工程,开展“亩均”等高质量发展考核评价。全面提升当家产业优势,大力推进20个战略性产业集群建设,提质壮大现有8个万亿元级产业集群,加快推动超高清视频显示、生物医药与健康、新能源等产业成为新的万亿元级产业集群,加快打造若干5000亿元级的新兴产业集群,在人工智能、量子科技、基因技术、深海空天等领域抢占制高点,推动家居家电、纺织服装、食品工业、五金建材等传统优势产业转型升级。
30、福建:培育壮大海工装备、海上风电等产业,深入推进绿色经济发展行动计划,培育壮大节能环保、清洁生产、清洁能源等产业
1月11日,福建省发布2023年政府工作报告。工作报告指出,培育壮大海工装备、海上风电、深海养殖、海洋生物医药等产业,海洋生产总值继续保持全国前列。深入推进绿色经济发展行动计划,加快“电动福建”建设,培育壮大节能环保、清洁生产、清洁能源等产业。
加快推动绿色低碳转型。坚持以降碳为“牛鼻子”,促进经济社会发展绿色化、低碳化,当产业项目、经济增长速度与生态环境发生冲突时,宁可放弃项目,宁可速度降下来一些,也要保护好生态环境。积极调整优化产业结构、能源结构、交通运输结构,强化绿色低碳技术攻关,推动钢铁、有色、建材、石化等重点领域节能降碳,推进资源循环利用。积极开展低碳城市、园区、社区试点,加大新能源汽车、装配式建筑等推广应用力度,推动建筑垃圾等固体废物循环利用,营造绿色生产生活新时尚。
31、海南:推动海上风电示范试验项目建设,加快发展先进制造业,开展制造业高质量发展攻坚
1月13日,海南省发布2023年政府工作报告。工作报告指出,2023年工作安排包括,加快发展先进制造业。开展制造业高质量发展攻坚,强化链条式培育、集群式发展,推动风电装备、新能源汽车、集成电路和通航飞机等重大项目投产,开工建设中德绿色高端新材料海南示范基地、聚碳酸酯二期等百亿级项目,提升生物医药产业发展能级,促进游艇产业全产业链发展。全省先进制造业增速高于GDP增速,制造业投资增速高于全社会固定资产投资增速,规上工业增加值增长10%以上。
培育海洋特色产业。推动海洋油气资源勘探开发,加快中海油陵水25—1气田、澄迈油气勘探生产服务基地等项目建设。推动海上风电示范试验项目建设。

扫一扫关注微信