中国储能网讯:中国化学与物理行业协会储能应用分会第二次开展储能企业创新力研究,评价数据以2022年为准,通过会员企业申报、媒体披露和上市公司年报等多种数据获取渠道,最终形成2023储能企业创新力TOP30总榜单及细分市场榜单。创新力报告的评价对象主要是CESA储能应用分会广大会员企业和储能业务紧密相关的上市公司。

考察储能企业创新力评价,不仅仅用单一产值、出货量或利润指标考核,同时为便于企业填报及保护商业数据的需要,评价指标尽量选取可充分反映企业实力和技术水平且容易填报的数据,主要覆盖内涵包括经营规模、创新投入、知识产权、创新成果、创新发展五大方面。

储能企业创新力评价体系设计了经营规模、创新投入、知识产权、创新成果、创新发展5大维度共16项指标,并增加一项创新活动作为定性指标加分项,一定程度上反映企业的组织创新和营销创新,从而更好地综合评价企业创新力水平。鉴于中国储能企业出海能力的提升,2022年指标体系中增加了海外销售指标,以反映企业出口能力和国际竞争力。详细内容请参考《2023中国储能产业创新力发展研究报告暨中国储能企业创新力TOP30》。
(一)储能企业创新力TOP30总榜单
根据本次研究对CESA储能应用分会会员自愿申报统计、储能产业巡回调研和中国储能网报道数据整理,储能企业创新力TOP30的规模门槛基本都在1亿元以上,储能业务总营收突破500亿元,接近上年产业链总营收规模,体现了目前储能产业的规模水平和爆发的空间。从产业链看,覆盖了锂离子电池、BMS、PCS、EMS、系统集成、温控、消防安全、液流电池储能等,在技术创新迭代升级下,我国储能企业产品成熟度不断提高,系统集成能力和市场化能力不断增强。
表1 2023储能企业创新力TOP30总榜单

(数据来源:根据CESA储能应用分会会员企业自愿申报数据、巡回调研和中国储能网报道数据整理完成。)
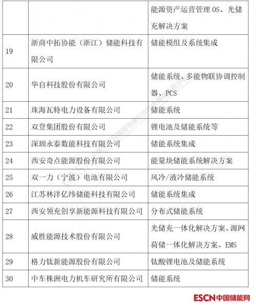
(二)储能系统集成企业创新力TOP30
表2 2023储能系统集成企业创新力TOP30


(数据来源:根据CESA储能应用分会会员企业自愿申报数据、巡回调研和中国储能网报道数据整理完成。)
(三)储能锂离子电池企业创新力TOP20
表3 2023储能锂离子电池企业创新力TOP20

(数据来源:根据CESA储能应用分会会员企业自愿申报数据、巡回调研和中国储能网报道数据整理完成。)
(四)储能液流电池企业创新力TOP10
表4 2023储能液流电池企业创新力TOP10

(数据来源:根据CESA储能应用分会会员企业自愿申报数据、巡回调研和中国储能网报道数据整理完成。)
(五)飞轮储能企业创新力TOP10
表5 2023飞轮储能企业创新力TOP10

(数据来源:根据CESA储能应用分会会员企业自愿申报数据、巡回调研和中国储能网报道数据整理完成。)
(六)压缩空气储能企业创新力TOP10
表6 2023压缩空气储能企业创新力TOP10

(数据来源:根据CESA储能应用分会会员企业自愿申报数据、巡回调研和中国储能网报道数据整理完成。)
(七)储能BMS企业创新力TOP10
表7 2023储能BMS企业创新力TOP10

(数据来源:根据CESA储能应用分会会员企业自愿申报数据、巡回调研和中国储能网报道数据整理完成。)
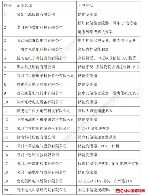
(八)储能PCS企业创新力TOP20
表8 2023储能PCS企业创新力TOP20

(数据来源:根据CESA储能应用分会会员企业自愿申报数据、巡回调研和中国储能网报道数据整理完成。)
(九)储能EMS企业创新力TOP10
表9 2023储能EMS企业创新力TOP10

(数据来源:根据CESA储能应用分会会员企业自愿申报数据、巡回调研和中国储能网报道数据整理完成。)
(十)储能温控企业创新力TOP10
表10 2023储能温控企业创新力TOP10

(数据来源:根据CESA储能应用分会会员企业自愿申报数据、巡回调研和中国储能网报道数据整理完成。)
(十一)储能消防安全企业创新力TOP10
表11 2023储能消防安全企业创新力TOP10

(数据来源:根据CESA储能应用分会会员企业自愿申报数据、巡回调研和中国储能网报道数据整理完成。)

扫一扫关注微信