世纪储能网消息:10月19日,三元材料龙头企业容百科技发布公告称,公司基于最新制定的“新一体化”战略与仙桃市政府签订了战略合作框架协议。
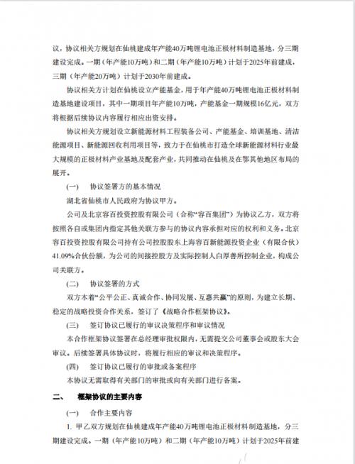
根据协议,相关方规划在仙桃建成年产能40万吨锂电池正极材料制造基地,分三期建设完成。一期(年产能10万吨)和二期(年产能10万吨)计划于2025年前建成,三期(年产能20万吨)计划于2030年前建成。
此外,协议相关方计划在仙桃设立产能基金,用于年产能40万吨锂电池正极材料制造基地建设项目,其中一期项目年产能10万吨,产能基金一期规模16亿元,双方将根据后续协议内容履行相应出资安排。
协议相关方规划设立新能源材料工程装备公司、产能基金、培训基地、清洁能源项目、新能源回收利用项目等,致力于在仙桃市打造全球新能源材料行业最大规模的正极材料产业基地及配套产业,共同推动在仙桃及在鄂其他地区布局的展开。
容百科技称,拟进行的项目建设将增加公司资本开支和现金支出,但对公司长期的业务布局和经营业绩具有积极影响。
公告详情如下:





扫一扫关注微信