6月29日,宁德时代开盘高走,涨幅一度拉升到5%,总市值超过1.2万亿,位居深市榜首。截至发稿时止,宁德时代的涨幅为2.92%,股价超过500元大关,每股为508.3元。

就在前一日,即6月28日,宁德时代刚收获3.71%的巨大涨幅,股价报收493.9元/股。宁德时代股价为什么连续两日强势拉升?原因出在宁德时代与特斯拉的一份协议。

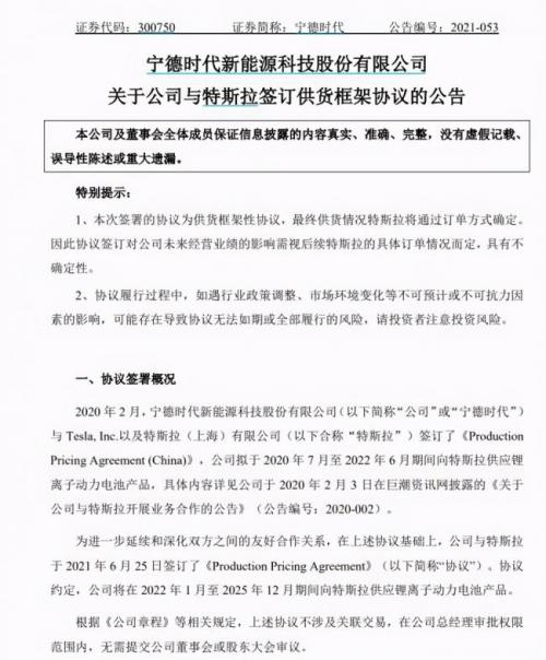
6月28日晚间,宁德时代发布公告称,公司与特斯拉签订了协议,约定将在2022年1月至2025年12月期间向特斯拉供应锂离子动力电池产品。
早在去年2月,宁德时代就与特斯拉签订了一份协议,协议内容是宁德时代拟于2020年7月至2022年6月期间向特斯拉供应锂离子动力电池产品。在该协议的基础上,双方于2021年6月25日签订了上述所说的新协议。
数据显示,宁德时代目前是全球新能源汽车市占率最高的电池供应商,占有32.5%的份额,LG Energy Solution、松下、比亚迪的市场份额分别为21.5%、14.7%、6.9%。
据统计,自今年3月25日以来,宁德时代股价快速拉升,截至6月28日累计涨幅高达71.02%。

扫一扫关注微信