世纪储能网消息:12月20日晚间,恩捷股份发布公告,公司董事会审议通过了《关于对匈牙利湿法锂电池隔离膜项目追加投资的议案》,同意对匈牙利湿法锂电池隔离膜项目追加投资不超过人民币约11.3亿元。
该款项将用于基建和增加3条涂布生产线及分切设备等相关配套设施,资金通过自有资金等方式解决。此次追加投资后,公司匈牙利湿法锂电池隔离膜项目总投资额预计约为3.4亿欧元。
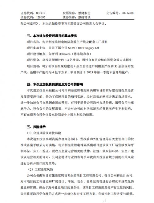
公告显示,恩捷股份匈牙利湿法锂电池隔离膜项目拟规划建设4条全自动进口制膜生产线和30余条涂布生产线,基膜年产能约为4亿平方米,预计于2023年首季度末前开始量产。
恩捷股份表示,此次追加投资系根据公司匈牙利湿法锂电池隔离膜项目的实际建设情况及经营发展需要进行的,是为了保障项目的顺利实施,及时高效地响应并满足市场需求。
与此同时,进一步加速公司在欧洲市场开拓,有利于提升公司海外市场份额,增强公司全球竞争力,符合公司的发展需要,不会对公司的财务状况和经营状况产生不利影响。
公告详情如下:




扫一扫关注微信