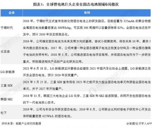
2021年6月18日,LG新能源亚洲营销总经理在2021中国汽车论坛会上透露,LG新能源正在开发全固态电池,预计2026年实现量产。除LG新能源之外,宁德时代、比亚迪、三星SDI、韩国SKI、松下等全球锂电池巨头均在布局固态电池。全球锂电池巨头均在布局的固态电池是未来锂电池的发展方向。
目前,固态电池行业仍处于早期,固态电池量产产品很少,并且市场化产品产量较低。目前,全球企业开始加大固态锂电池方面的研究布局,加上各国政策的推动下,固态锂电池产业化进程有望加快。
动力锂电池行业主要上市公司:目前国内动力锂电池行业的上市公司主要有宁德时代(300750)、比亚迪(002594)、孚能科技(688567)、亿纬锂能(300014)、国轩高科(002074)、澳洋顺昌(002245)、鹏辉能源(300438)、欣旺达(300207)。
本文核心数据:固态电池布局、固态电池出货量预测
1、全球锂电池巨头布局固态电池
2021年6月18日,LG新能源亚洲营销总经理在2021中国汽车论坛会上透露,LG新能源正在开发全固态电池,预计2026年实现量产。除LG新能源之外,宁德时代、比亚迪、三星SDI、韩国SKI、松下等全球锂电池巨头均在布局固态电池。

2、固态电池是未来锂电池的发展方向
全球锂电池巨头均在布局的固态电池是什么呢?固态电池是指采用固态电解质的锂离子电池,其本质上仍是锂电池,仅将电解液与隔膜替换为固态电池质。
固态电池具有不可燃、耐高温、无腐蚀、不挥发的特性,固态电解质是固态电池的核心,电解质材料很大程度上决定了固态锂电池的各项性能参数,如功率密度、循环稳定性、安全性能、高低温性能以及使用寿命。

工作原理上,固态锂电池和传统的锂电池并无区别。两者最主要的区别在于固态电池电解质为固态,相当于锂离子迁移的场所转到了固态的电解质中。固态电池的优势主要有能量密度较高、热稳定性较好等。

目前液态锂电池能够实现的能量密度已近极限,而使用全固态锂电池能量密度具备突破500wh/kg的潜力,因此固态电池是未来锂电池的发展方向。

3、固态电池行业仍处于早期
全球范围内有多家制造企业、初创公司和高校科研院所致力于固态电池技术,固态电池量产产品很少,产业化进程仍处于早期,市场化产品产量较低。
国内方面,固态电池企业主要有辉能科技、赣锋锂业、清陶能源、万向一二三、卫蓝新能源等企业均已在建设固态电池产线,但实现投产企业较少并且产量较低。例如,星盈科技的固态动力锂电池一期项目年产量仅为1GWh。国外方面,Solid Power的第一代2Ah的全固态电池(ASSB)2026年才能应用于汽车领域。

不仅是全球电池企业在抓紧布局,全球车企也在布局固态电池的研发和生产。比亚迪、蔚来丰田、现代、宝马等车企皆有参与固态电池研究布局。

4、固态电池将在政策推动下加速发展
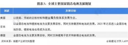
固态电池作为未来锂电池的发展方向,同时也受到了各国政策规划的支持,其中发展规划较为完善的主要有美国、日本和德国。其中,日本与德国以全固态电池为发展目标,同时也谋求其他新概念电池的发展,而美国则致力于成本的降低,以及新型正极材料的应用。

2019年12月,我国发布了《新能源汽车产业发展规划(2021-2035)》(征求意见稿),提出了加强固态电池研发和产业化进程的要求,首次将固态电池上升到了国家层面。到2030年,我国液态电解质将演变为固态电解质。

目前,全球企业开始加大固态锂电池方面的研究布局,加上各国政策的推动下,固态锂电池产业化进程有望加快。预计2021-2030年我国固态电池出货量高速增长,至2030年或将突破250GWh。

综合锂电池技术的发展路径、我国各类规划、以及各企业固态电池布局来看,固态电池行业的发展将成为大势所趋。未来,我国固态电池行业的相关技术将不断进步,固态电池也将呈现更高的能量密度,更优秀的安全性以及更低的成本,其实现规模化生产和商业化发展的时日已并不遥远。

来源:前瞻产业研究院

扫一扫关注微信