抽水蓄能行业主要上市公司:申能股份(600642)、浙富控股(002266)、黔源电力(002039)等。
本文核心数据:抽水蓄能装机规模,抽水蓄能发展目标等
1、“十三五”时期发展回顾
――中国抽水蓄能规模居世界首位
抽水蓄能是当前技术最成熟、经济性最优、最具大规模开发条件的电力系统绿色低碳清洁灵活调节电源,与风电、太阳能发电、核电、火电等配合效果较好。
截至2020年末,我国抽水蓄能累计装机规模已达31.79GW,同比增长4.9%,已建和在建规模均居世界首位。

从抽水蓄能装机规模的区域格局来看,目前我国已投产抽水蓄能电站主要分布在华东、华北、华中和广东;在建抽水蓄能电站总规模约60%分布在华东和华北。

――抽水蓄能是储能市场最大的细分市场
抽水蓄能作为储能行业的细分市场之一,由于技术发展早、经济性优,目前已成为储能市场中最大的细分市场。截至2020年末,抽水蓄能累计装机规模占储能市场比重达89.3%。

――抽水蓄能技术水平显著提升
“十三五”期间,随着一大批标志性的工程相继建设投产,我国抽水蓄能电站工程技术水平显著提升。例如,河北丰宁电站,是世界在建装机容量最大的抽水蓄能电站,装机容量达360万千瓦;广东阳江电站,单机40万千瓦,是目前国内在建的单机容量最大、净水头最高、埋深最大的抽水蓄能电站。

――抽水蓄能在电力系统中占比较低
然而,从抽水蓄能在电力系统中的占比来看,我国仍处于较低水平,2021年上半年仅占1.4%,与发达国家相比仍有较大差距,不能有效满足电力系统安全稳定经济运行和新能源大规模快速发展需要。

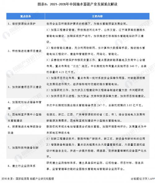
2、“十四五”时期发展重点:围绕八大重点任务
首先,在《中华人民共和国国民经济和社会发展第十四个五年规划和2035年远景目标纲要》,提出加快抽水蓄能电站建设和新型储能技术规模化应用。
2021年9月,国家能源局发布《抽水蓄能中长期发展规划(2021―2035年)》,其中提出了八大重点任务:

3、“十四五”时期发展目标解读
――国家层面发展目标:到2030年投产总规模1.2亿千瓦左右
根据《抽水蓄能中长期发展规划(2021-2035年)》,其中提出到2025年,抽水蓄能投产总规模6200万千瓦以上;到2030年,投产总规模1.2亿千瓦左右;到2035年,形成满足新能源高比例大规模发展需求的,技术先进、管理优质、国际竞争力强的抽水蓄能现代化产业,培育形成一批抽水蓄能大型骨干企业。

同时,根据各省(区、市)开展的规划需求成果,综合考虑系统需求和项目建设条件等因素,《抽水蓄能中长期发展规划(2021-2035年)》中提出的抽水蓄能储备项目247个,总装机规模约3.05亿千瓦。

――地方层面发展目标汇总
同时,全国部分省市也围绕抽水蓄能在建项目、抽水蓄能拟建项目以及抽水蓄能装机目标等内容,在其十四五规划、能源发展规划中有所明确:

――企业层面发展目标:“十四五”国家电网预投资千亿元
2021年3月19日,国家电网发布了服务碳达峰碳中和、构建新型电力系统、加快抽水蓄能开发建设重要举措。国家电网宣布,“十四五”期间,国家电网将积极推动抽水蓄能电站科学布局、多开多投,力争在新能源集中开发地区和负荷中心新增开工2000万千瓦以上装机、1000亿元以上投资规模的抽水蓄能电站,而这一装机量已接近世界最大水电站:三峡水电站2240万千瓦的总装机规模。

以上数据参考前瞻产业研究院《中国抽水蓄能电站运营模式与投资机会分析报告》,同时前瞻产业研究院还提供产业大数据、产业研究、产业链咨询、产业图谱、产业规划、园区规划、产业招商引资、IPO募投可研、招股说明书撰写等解决方案。
更多深度行业分析尽在【前瞻经济学人APP】,还可以与500+经济学家/资深行业研究员交流互动。
来源:前瞻产业研究院

扫一扫关注微信