中国储能网讯:为鼓励增加电网投资、促进转型创新,英国政府于2013年开始采用RIIO模型实施电网监管。其中,电网准许收入综合考虑了激励、创新与产出三类因素的影响,并强化了对投资效率的激励约束,将多元化的投入产出评价、创新发展投入评估等纳入定价过程。
经过首个8年周期,输电监管从2021年4月1日起进入第二周期,执行RIIO-2模型。新模型对输电投资的监管主要涉及三个方面:一是实施电网投资必要性审查和规模评估,确保投资项目和规模能够以低成本提供用户服务、支撑转型发展;二是针对电网投资不确定性增强的趋势,建立丰富且及时的电网投资调整机制,避免投资过度与投资不足;三是实施面向成本和产出、面向低碳与创新的激励约束机制,鼓励企业提高投资效率和投资适应性。
(一)投资必要性审查方面:充分吸收利益相关方意见后形成电网投资决策
一是将电网企业向监管方提交商业计划书作为投资审查的起点。商业计划书涵盖分类投资需求、投资节约策略、预计电费影响等内容。计划书提交后,监管方将就关键事项与电网企业展开初步讨论。
二是监管方发布征询意见,与利益相关方广泛沟通。建立独立用户组织,针对商业计划书出具审查报告,并公开举行研讨会听取利益相关方反馈意见,在此基础上形成审查草案。
三是由电网企业举证反馈投资项目调整意见。针对审查草案,电网可提供包括工程补充论证文件、项目已完成审查的相关证据等材料,甚至可以增加商业计划书以外的新项目。
(二)投资规模评估方面:分类评估投资规模,客观反映通胀对投资影响
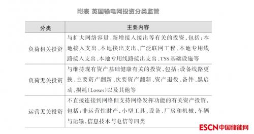
一是将输电网投资划分为三类(详见附表),实施差异化规模评估。负荷相关投资,根据标杆比较结果和历史经验,综合判断投资规模合理性;负荷无关投资,通过评估运行寿命、健康状况、安全性及可靠性风险等判断必要性,主要采用事中调整机制弥补因评估难度较大形成的投资不足;运营无关投资,针对不同项目类型,单独或综合采用历史趋势分析、事中调整机制等方法确定投资规模。
二是电网投资规模评估结果与定价环节紧密衔接。经评估的投资与运营等支出一并构成基础成本,再考虑激励和不确定性等调整因素后形成电网准许收入。
三是考虑通胀对规模的影响,客观反映投资成本。基于预计的通胀情况确定投资成本。
(三)投资不确定性调整方面:采用多种调整机制及时应对电网投资不确定性,提升投资监管灵活性
一是针对实际投资与预计投资的偏差调整。如对已核定投资成本但实际支出较低的项目,按“不支出则取消”原则予以调整。
二是针对临时新增投资需求的调整。如超出预期的新增发电或负荷所形成的电网投资需求,可按照规定的方式及时调整准许收入。
三是针对价格变化的调整。实际价格与预计价格差异超过阈值的,按年调整准许收入。
四是针对规则、标准等变化的调整。包括网络安全要求变更、法规及政策变化、技术标准更新、净零排放新要求等引起的未预期投资成本,予以及时调整。
五是针对识别风险的调整。如针对新发现的数据网络风险,允许电网企业在特定时间申请增加投资。
(四)成本与产出的激励约束方面:构建体系化的激励约束机制,促进电网提升投资效率
一是建立“挑战机制”,约束投资等成本增长。对成本效率较差的企业,以先进企业为标杆实施“效率追赶”挑战,要求不断逼近先进水平;对成本效率已达先进的单位,实施“持续效率”挑战,要求通过创新投资、资本管理、新技术应用等手段,压降投资和运营成本,其中投资成本需按每年1.15%比例降低。
二是对总成本实施激励约束,鼓励电网企业主动控制投资成本。总成本节约部分按一定比率留存企业,剩余部分由用户分享,如英国国家电网新周期节约成本的33%将留存企业。
三是针对电网产出情况实施激励约束,间接促进电网优化投资结构。包括:针对供电保障、大型项目交付等情况,实施财务激励或惩罚;针对企业碳足迹、年度环境报告、新型基础设施建设参与度等情况,实施声誉激励。
(五)低碳与创新的激励约束方面:采用多种方式鼓励电网低碳、创新发展,提高电网投资的适应性
一是制定网络型企业“低碳化行动计划”,鼓励以最低的成本实现最有效的转型。明确提出,价格监管应在监管周期内及时提供“额外资金”,支持电网企业净零排放发展。
二是除适用常规的调整机制外,为净零排放投资提供更宽泛的资金支持。鼓励增加反映减排政策变化、低碳技术进步、实现区域能源计划等所需的投资。
三是设置独立的战略创新基金(SIF)和网络创新资金(NIA),全方位支持创新发展。SIF专门用于规模较大的净零排放转型研究和创新项目投资;NIA专项用于支持规模较小的工艺或技术创新,侧重于促进能源系统转型和解决用电脆弱性问题。
结合英国在能源电力转型发展下的电网投资监管经验,对我国电网投资监管机制提出如下几方面的思考:
第一,投资必要性方面。现阶段我国电力用户整体上欠缺参与电网规划、计划的专业能力,为适应用户侧电力设施与新兴模式快速发展、源荷两侧相互融合的趋势,可考虑:一是在规划制度上,重视电网规划与新能源规划,加强分布式规划的衔接,完善电网开放容量发布机制,继续“从上到下”协调好发展节奏;二是对投资额度较大或社会影响较广的配电项目,需由能源与价格主管部门共同论证,达成一致意见后再作为滚动修编投资计划的补充依据。
第二,投资规模方面。基于我国投资和定价管理职能彼此相对独立的制度现状,推动电网投资差异化评估,可考虑:一是研究将电网投资按功能区划分为与负荷相关、与负荷无关两类投资的可行性,由投资主管部门向价格主管部门提供分类依据;二是考虑细化投资核定标准,与负荷相关投资保持以电量增速作为核定约束条件,与负荷无关投资调整为按历史趋势分析等方法核定,与电量增速“脱钩”。
第三,投资灵活性方面。我国核定电网投资的执行“刚性”较强,为适应投资不确定性逐渐增强的趋势,完善定价办法中关于投资调整的规定,可考虑:一是梳理电网投资的调整情景,对允许在监管期内及时调整核定投资规模的情景建立白名单;二是设计基于阈值的投资调整方案,年内待调整累计投资超过阈值则在当年及时调整,否则跨年或跨周期调整。
第四,投资效率方面。我国电价监管以“规模(成本)约束”作为投资核定的主要目标,随形势转变,目前正着手完善对国家政策性重大投资的认定。为促进形成电网企业提高投资效率的内生动力,可考虑:一是探索对历史相近、网情可比的多个省份开展投资效率省间对标的有效方式,促进效率提升;二是进一步完善定价办法,建立基于投资产出的激励约束机制,综合评价供电服务质量、成本控制效率、建设交付进度等情况并给予额外奖惩。
第五,投资适应性方面。我国对核定投资的监管尚未直接衔接“碳达峰、碳中和”政策目标,为促进电网适应低碳、创新发展要求,可考虑:一是建立第三方评审小组,对相关投资是否满足低碳、创新标准出具独立意见,并作为核定依据;二是适当放开对符合标准的低碳、创新投入项目的成本管制,例如在运维成本中单独设定成本上限;三是将符合低碳、创新标准的资本项目,作为与负荷无关的投资实施监管,不按电量增速核定。
总结而言,当前我国新能源快速发展,新型电力系统建设加快推进,电网投资的不确定因素增多,电网规划计划难度加大、政策性投资占比提高、投资形成新增负荷减少等特征凸显,电网投资监管机制存在进一步优化的空间。投资监管对投资必要性的把握应更加审慎,并以“刚柔并济”的监管方式兼顾刚性投资与灵活性投资的双重需要。它山之石,可以攻玉,英国电力投资监管的诸多经验值得借鉴,可结合中国电网投资实践形成适应新形势的电网投资监管的中国方案。


扫一扫关注微信