中国储能网讯:1月5日,国家能源局甘肃能源监管办正式发布《甘肃省电力辅助服务市场运营规则(试行)》的通知,甘肃省成为全国首个为储能开放调峰容量市场的地区。
与储能相关的重要条款整理如下:
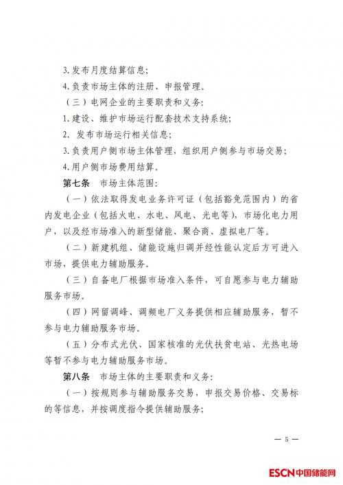
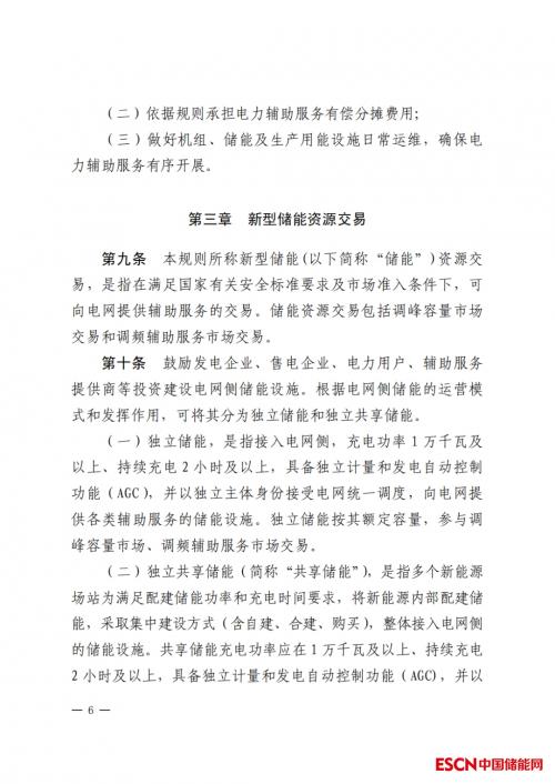
1.文件根据电网侧储能的运营模式和发挥作用,将其分为独立储能和独立共享储能,准入门槛均为10MW/20MWh及以上。
独立储能是接入电网侧,具备独立计量和AGC功能,并以独立主体身份接受电网统一调度,向电网提供各类辅助服务的储能设施。可按额定容量参与调峰容量市场、调频辅助服务市场;
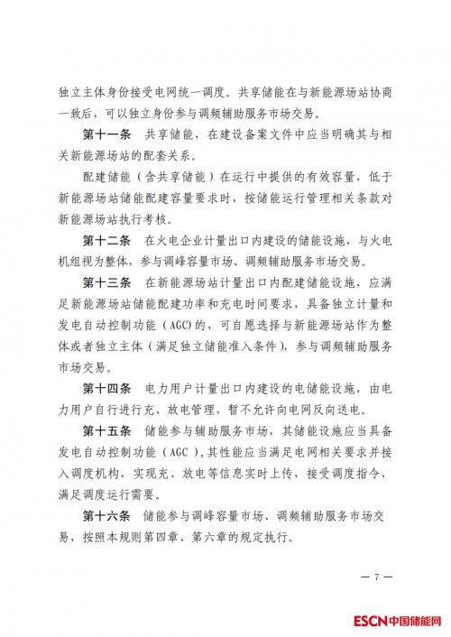
独立共享储能是指多个新能源场站为满足配建储能功率和充电时间要求,将新能源内部配建储能,采取集中建设方式(含自建、合建、购买),整体接入电网侧的储能设施。独立共享储能与新能源场站协商一致后,可以独立身份参与调频辅助服务市场交易,剩余容量不可参与调峰容量市场。
2.共享储能,在建设备案文件中应当明确其与相关新能源场站的配套关系。配建储能(含共享储能)在运行中提供的有效容量,低于新能源场站储能配建容量要求时,按储能运行管理相关条款对新能源场站执行考核。
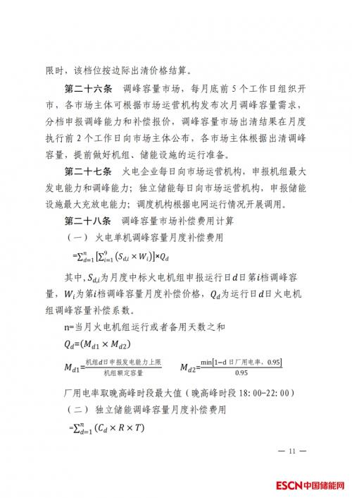
3.在火电企业计量出口内建设的储能设施,与火电机组视为整体,参与调峰容量市场、调频辅助服务市场交易。
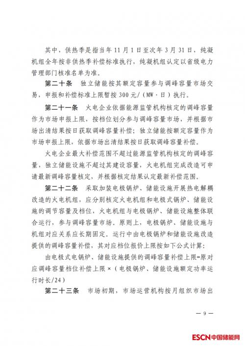
4.调峰容量市场交易,申报和补偿标准上限暂按300元/(MW*日)执行,采用“单边竞价,边际出清,分档结算”模式。
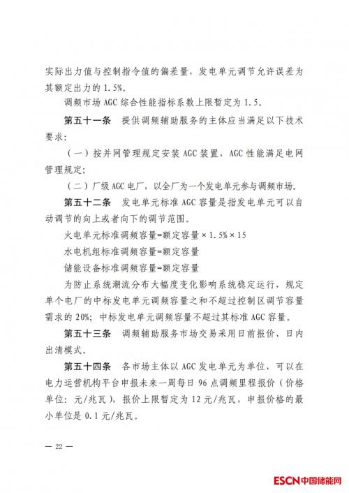
5.调频辅助服务市场交易,采用日前报价、日内出清模式,各市场主体以AGC发电单元为单位,可以在电力运营机构平台申报未来一周每日96点调频里程报价(价格单位:元/兆瓦),报价上限暂定为12元/兆瓦,申报价格的最小单位是0.1元/兆瓦。调频市场AGC综合性能指标系数上限暂定为1.5。
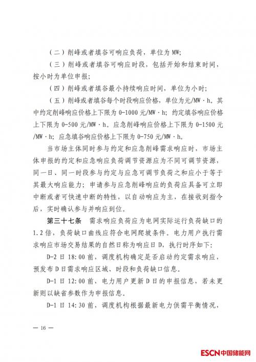
6.需求响应补偿价格:约定削峰响应价格上下限为0-1000元/MW*h;约定填谷响应价格上下限为0-500元/MW*h。应急削峰响应价格上下限为0-1500元/MW*h;应急填谷响应价格上下限为0-750元/MW*h。






























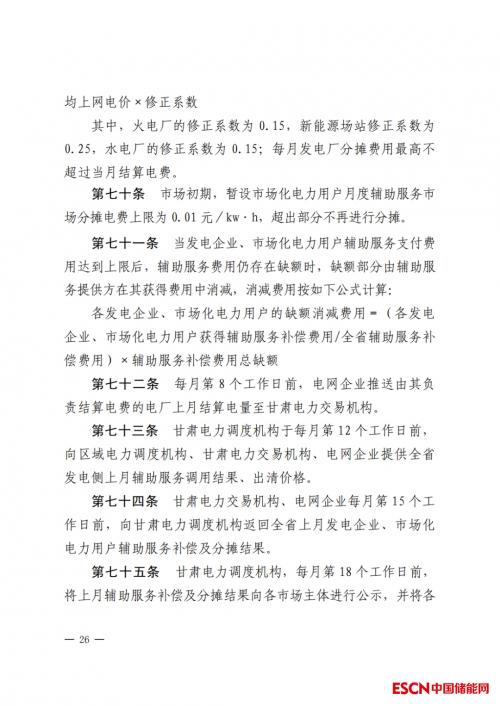
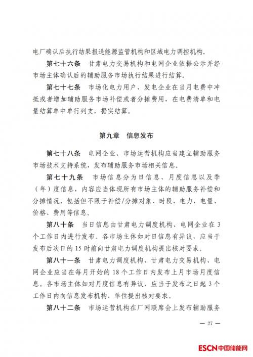
扫一扫关注微信