中国储能网讯:钠离子电池再翻热。
近期,宁德时代宣布钠离子电池首发落地奇瑞车型;敦煌方寸新能源召开5GWH钠离子电池项目推进会;GGII发布最新预测,到2023年全球钠电池产能将突破100GWh,钠电池在2023年将实现GWh级出货;3月下旬,多个百兆瓦级钠离子储能项目完成备案。
钠离子电池在新技术突破、产能、应用等方面都在逐步展开。2023年,被认为是中国钠离子电池产业化关键年,众多国家及地方政策明确要支持发展钠离子电池、液流电池等多元化技术路线,国内已率先实现材料和电芯的量产。各大企业纷纷涌入,随着产能的迅速铺开,钠离子电池产业链正在逐步成型。
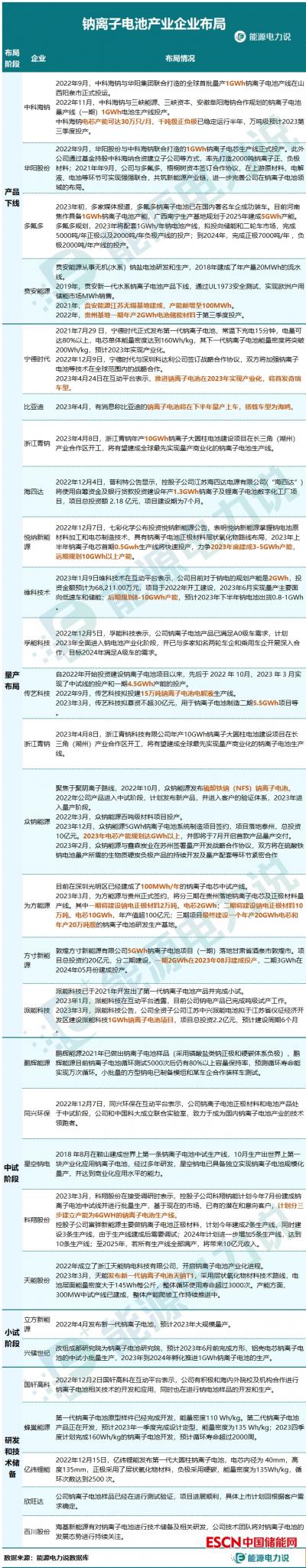
产业链
就原材料方面而言,钠资源储量大且分布广泛,原材料价格较为低廉。钠离子电池du对锂离子电池的补充和延拓,具有高低温性能好、安全性强、倍率性能好及成本低等优势,近年来技术也逐步成熟,产业链企业逐步有小批量出货,在交通及大规模储能领域表现出了一定的潜力。
钠离子电池产业链上游正极材料、负极材料、电解液、隔膜和集流体,其中正极材料,目前主要是过渡金属氧化物,普鲁士蓝/白化合物,聚阴离子化合物三条技术路线;负极材料主要选择有硬碳和软碳;电解液是六氟磷酸钠。目前产业链上游发展还不够成熟,正、负极材料量产供应尚不够稳定,随着各大企业纷纷涌入,产业链有望拉通。
产业链中游电池制造,从2022年开始传统锂电池厂商、新兴锂电池厂商产能布局紧锣密鼓;下游应用场景则主要面向低速车和大储能。

量产“狂奔”
现阶段钠离子电池产业链还处于导入阶段,电池材料和电解液工艺处于发展初期,钠离子电池产业的商业化落地还需要一定的时间。从目前的发展情况来看,在钠电池电池方面,无论是传统锂电池厂商还是新兴锂电池厂商都在布局,新型电池厂商发展劲头迅猛。
中科海钠、华阳股份、贲安能源、维科技术、悦纳新能源、传艺科技、众钠能源、方寸新能源等企业相继发布明确产能计划,预计2023年有众多钠离子电池产线投产,可落地产能将超10GWh,大部分企业钠离子电池关键材料、电池量产线投资建设仍处于前期规划中。
钠离子电池产业链正在量产之路上“狂奔”。随着钠离子电池企业成功量产和订单兑现,2023年钠离子电池产业有望进入“破晓”阶段,明年逐步上量,真正大规模应用可能在2024至2025年。

百兆瓦级储能项目即将落地
作为一种新型电化学储能技术,钠离子电池在大储能领域可以发挥其较低成本优势,比如在电网调频应用领域,钠离子电池的大倍率充放特性可以很好地支撑电力系统运行。
去年,三峡能源安徽阜阳南部风光储基地30MW/60MWh钠离子电池储能系统EPC招标落地;今年3月,大唐100MW/200MWh钠离子新型储能示范项目、广州发展洪湖市经开区100MW/200MWH钠离子储能电站示范项目等多个百兆瓦级钠离子电池项目完成备案,钠离子储能在国内也拉开大储应用的序幕。

据研究机构EVTank预测,2023年年底,全行业将形成13.5GWh的钠离子电池专用量产线产能;到2030年,钠离子电池的实际出货量或将达347GWh。照此推算,2024年至2030年期间,钠电池出货量复合增长将达到58.1%。
国家、地方出台的众多储能相关政策里均强调,要积极推进新型储能建设,充分发挥电各类新型储能技术路线的优势,多元化储能科学配置,探索储能融合发展新场景,提升电力系统安全保障水平和系统综合效率。以电化学储能为代表的新型储能,将进入多种技术路线“共舞”的时代。

扫一扫关注微信