最新最快储能新闻
太阳能光伏网

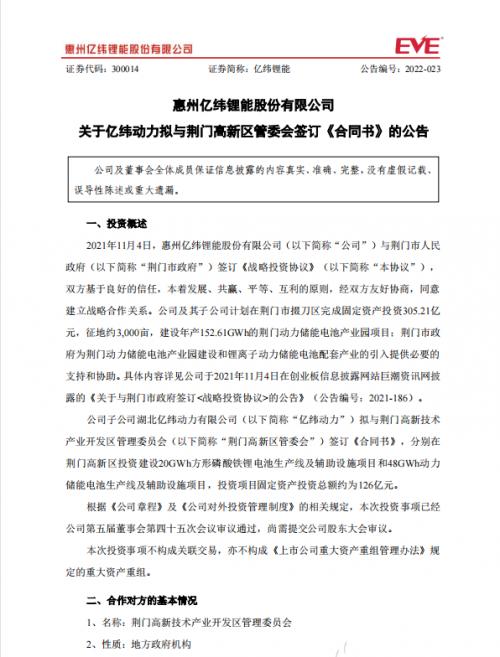
亿纬锂能荆门高新区百亿电池项目投建

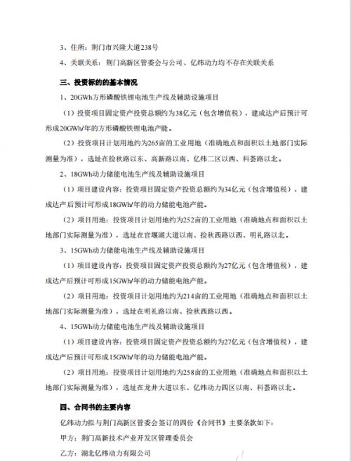
3月10日晚间,亿纬锂能再披露百亿电池项目。公司子公司亿纬动力拟分别在荆门高新区投资建设20GWh方形磷酸铁锂电池生产线及辅助设施项目和48GWh动力储能电池生产线及辅助设施项目,项目总投资约为126亿元。

具体建设内容包括20GWh方形磷酸铁锂电池生产线及辅助设施项目(38亿元)、18GWh动力储能电池生产线及辅助设施项目(34亿元)、15GWh动力储能电池生产线及辅助设施项目(27亿元)及15GWh动力储能电池生产线及辅助设施项目(27亿元)。

亿纬锂能此前发布的业绩预告显示,预计2021年盈利27.2至30.5亿元,较同期提高65%至85%。公司称,电池业务大幅增长是业绩提升的主要原因。

中国动力电池产业创新联盟数据显示,2021年,亿纬锂能动力电池装机量为2.92 GWh,位居国内第八位。今年前2个月,亿纬锂能的装机量为0.62 GWh,排名跃居第六。

除荆门项目外,亿纬锂能还在广东省惠州市、四川省成都市布局动力储能电池产能,规划总产能超过200 GWh。

公告详情如下:

最新相关

1GWh,又一中企拿下储能大单!

近日,远景能源与欧洲可再生能源生产商GoldenPeaks Capital(简称"GPC")签署合作谅解备忘录(MOU),将在欧洲供应和部署1GWh储能项目。根据协议,远景能源将提供其最新一代高能量密度电池储能系统技...

六氟磷酸锂价格上行

数据显示,六氟磷酸锂价格自2025年9月16日起持续上涨,至2025年10月13日达到68,800元/吨,较9月16日上涨21.13%。六氟磷酸锂主要用于生产锂离子电池电解液,应用终端为新能源汽车、储能等行业。据...

甘肃公示1家虚拟电厂市场注册信息

10月13日,甘肃电力交易中心公示受理注册的虚拟电厂相关信息,按照国家发改委、国家能源局《售电公司管理办法》和甘肃省工业和信息化厅《甘肃省虚拟电厂建设与运营管理实施方案(试行)》的要求,...

14GWh,2企又签储能大单!

在ESIE 2025上,已经有多家储能企业签下大单,据不完全统计签约已超过14GWh。4月10日,力神(青岛)分别与威腾电气集团股份有限公司、安徽通盛能源科技股份有限公司、中绿中科锂电容、常德昆宇、Am...

下调10%!又一省节假日实施深谷电价

4月8日,《湖北省发改委关于实行节假日深谷电价机制相关事项的通知》发布。其中提出,在现行工商业分时电价机制基础上,每年春节、劳动节、国庆节设置日间深谷时段(9: 00一15: 00)。根据文件,其...