3月28日,金浦钛业公告称,公司26日与安徽(淮北)新型煤化工合成材料基地管理委员会签署《战略合作框架协议》,金浦钛业拟在该园区建设20万吨/年电池级磷酸铁、20万吨/年磷酸铁锂等新能源电池材料一体化项目,项目总投资100亿元左右。值得玩味的是,截至3月28日收盘,金浦钛业二级市场总市值约为38.39亿元。
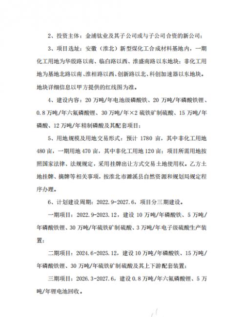
公告显示,项目计划建设周期为2022年9月至2027年6月,分三期建设。一期将建设10万吨/年磷酸铁、5万吨/年磷酸铁锂、30万吨/年硫铁矿制硫酸、3万吨/年电子级硫酸生产装置;二期将建设10万吨/年磷酸铁、15万吨/年磷酸铁锂、30万吨/年硫铁矿制硫酸及其上下游配套装置;三期将建设0.8万吨/年六氟磷酸锂、5万吨/年锂电池回收。
金浦钛业表示,本协议的签署,符合公司的战略发展规划,对于公司开拓新能源业务领域具有积极的推动作用,有利于提升公司竞争力和行业影响力,有利于公司长期可持续发展,对公司长期经营的影响视后续具体业务合作的推进和实施情况而定。
公告详情如下:






扫一扫关注微信