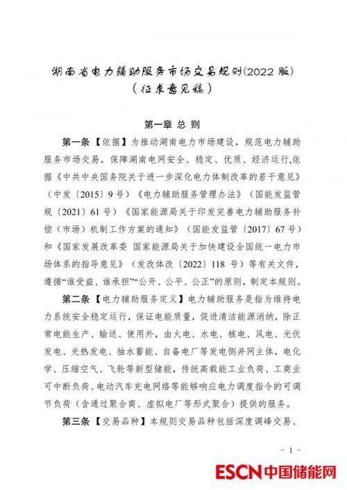
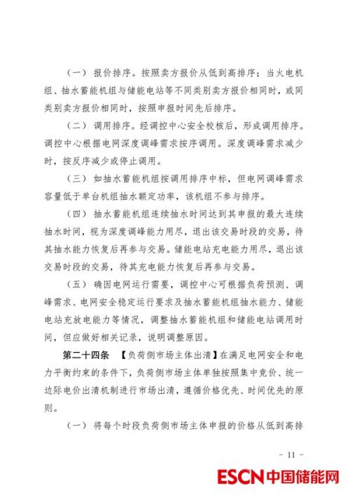
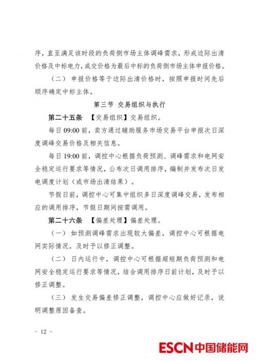
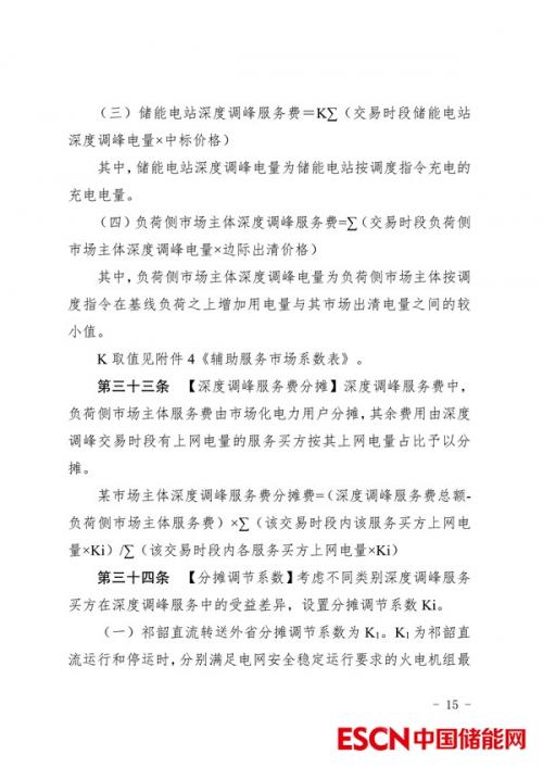
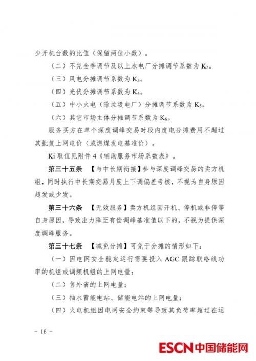
中国储能网讯:近日国家能源局湖南监管办公室发布了《湖南省电力辅助服务市场交易规则(2022版)(征求意见稿)》。文件提出,深度调峰交易主体:
(一)卖方为符合准入条件的统调燃煤机组(单机容量300兆瓦及以上)、抽水蓄能电站、储能电站和负荷侧市场主体。
(二)买方为交易周期内产生上网电量的省内发电侧并网主体、市场化电力用户及通过湖南电网转送跨区跨省电量的省外市场主体。
根据《交易规则》,电化学、压缩空气、飞轮等新型储能,以及可调负荷(聚合商、虚拟电厂等)均可提供电力辅助服务。其中,提供深度调峰辅助服务的储能电站要求装机规模5MW/10MWh以上;提供紧急短时调峰辅助服务的储能电站要求装机规模10MW以上。
详情如下:
















































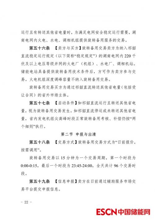
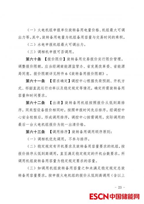
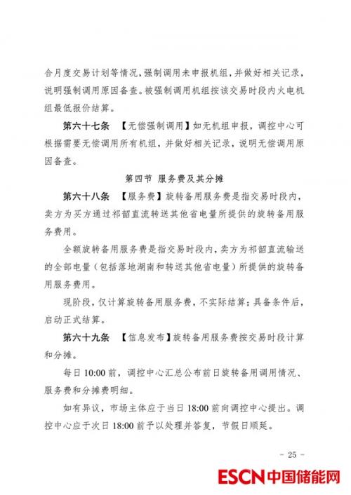
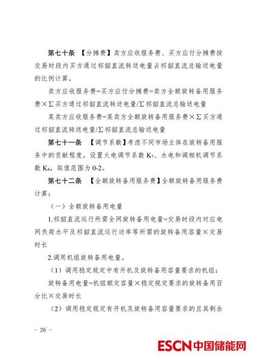
扫一扫关注微信