
电车汇消息:9月10日晚间,上柴股份公告,为培育新的利润增长点,公司拟斥资1.99亿元,受让控股股东上汽集团所持的上海捷氢科技有限公司6.1268%的股权,对应捷氢科技注册资本约3554万元。
7月12日,捷氢科技股东会审议批准了增资议案,公开挂牌择优确定的意向投资人,认购捷氢科技新增注册资本的底价为5.6元/股;最终,以捷氢科技公开挂牌增资成交价格为基础,本次双方达成上述交易。
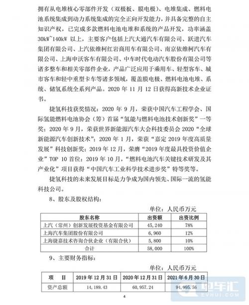
捷氢科技尚未盈利。今年上半年,公司亏损8310.47万元,接近去年全年亏损规模;另外,今年上半年负债规模扩大,几乎是去年全年三倍,资产规模总达到9亿元,净资产近4亿元,本次收购标的总估值相对于净资产规模溢价约9倍。
上柴股份表示,本次投资参股捷氢科技符合公司未来的战略发展,有利于加快公司转型发展,培育公司新的利润增长点。但因受经济环境、行业政策、市场变化等多方面因素影响,捷氢科技的未来经营存在无法达到预期目标的风险,但预计本次交易对公司的财务状况和经营成果不会产生重大不利影响。
公告原文如下:








文章摘自电车汇20210913发自北京

扫一扫关注微信