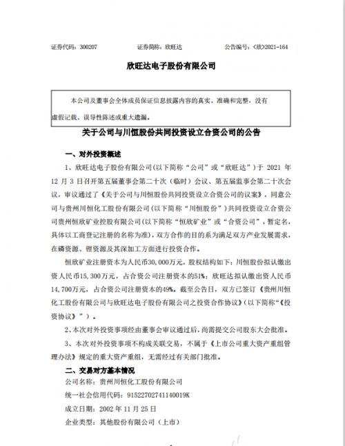
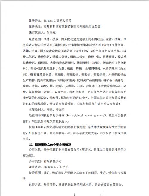
世纪储能网消息:12月3日晚,欣旺达发布公告称,公司审议通过了《关于公司拟与川恒股份等公司共同投资建设瓮安县“矿化一体”新能源材料循环产业项目的议案》,同意公司与贵州川恒化工股份有限公司(简称:川恒股份,股票代码:002895)等公司共同投资建设瓮安县“矿化一体”新能源材料循环产业项目(以下简称“合作项目”)。
据悉,12月3日,欣旺达、川恒股份与瓮安县人民政府已签订《瓮安县“矿化一体”新能源材料循环产业项目投资协议》,瓮安政府同意对合作项目——新能源材料项目给予政策支持,该项目计划总投资70亿元。其中,一期项目投资约35亿元,建设30万吨/年电池用磷酸铁生产线、20万吨/年食品级净化磷酸生产线、3万吨/年无水氟化氢生产线及配套装置项目;二期项目投资约35亿元,建设30万吨/年电池用磷酸铁生产线、20万吨/年食品级净化磷酸生产线、3万吨/年无水氟化氢生产线及配套装置项目。
该协议显示,合作项目将分两期建设:一期项目:2021年12月启动,2024年初建成投产;二期项目:2024年启动,2025年底建成投产。
公告详情如下:










扫一扫关注微信