电动汽车充电桩行业主要上市公司:目前国内电动汽车充电桩行业的上市公司主要有特锐德(300001)、国电南瑞(600406)、万马股份(002276)、易事特(300376)、科陆电子(002121)、科士达(002518)等。
本文核心数据:政策历程、国家层面相关政策、省市层面相关政策
1、政策历程图
中国电动汽车充电桩行业的发展是新能源汽车发展的基本保障,2012年国务院发布的《节能与新能源汽车产业发展规划(2012-2020年)》首次提出对充电桩的建设。2015年9月国务院办公厅发布的《关于加快电动汽车充电基础设施建设的指导意见》,第一次明确了充电桩行业的政策方向。之后,对于新能源汽车的推广补贴政策由补贴新能源汽车本身改为补贴充电基础设施。2020年,“科学布局、加快建设”的政策方向进一步为电动汽车充电桩行业增添发展新动力。

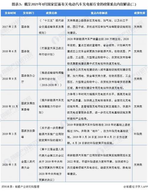
2、国家层面政策汇总及解读
――国家层面电动汽车充电桩行业政策汇总
2012年以来,我国各部委积极出台相关政策促进充电桩在各领域的建设,促进充电桩行业的发展。政策的支持与引导能够很大程度上提高充电桩的建设进程和运营效率。截止2021年8月底,中国电动汽车充电桩国家层面相关政策汇总如下:



――“十四五”期间电动汽车充电桩发展目标及方向
2020年11月2日,国务院办公厅发布《关于印发新能源汽车产业发展规划(2021―2035年)的通知》。通知指出,要大力推动新能源汽车产业高质量发展,加快建设汽车强国。电动汽车充电桩作为新能源汽车发展的重要基础保障,与电动汽车的发展息息相关。
《规划》明确指出:

同时,《规划》明确了电动汽车充电设施以下三个方面的发展方向,是“十四五”期间我国电动汽车充电桩行业的重点发展方向:

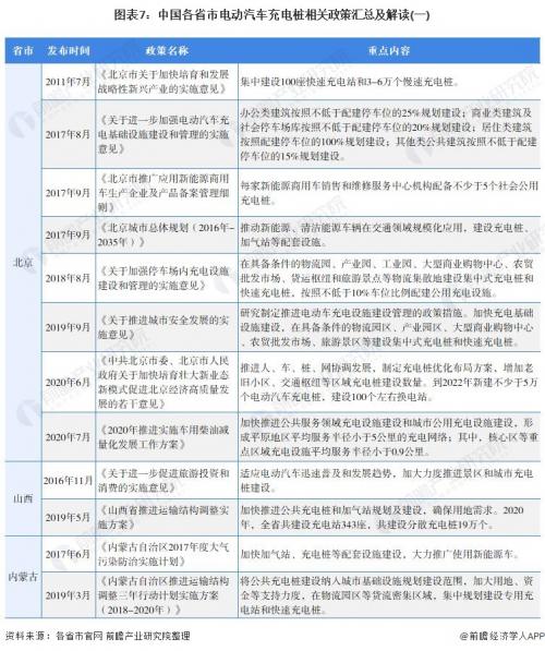
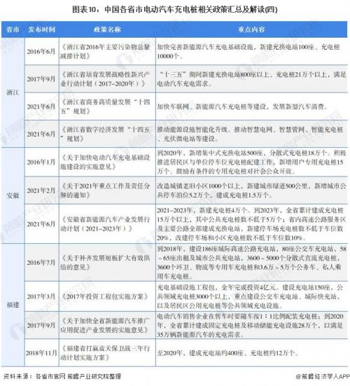
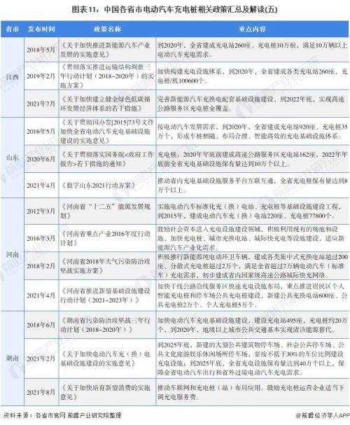
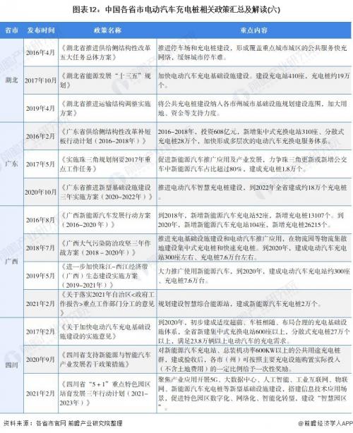
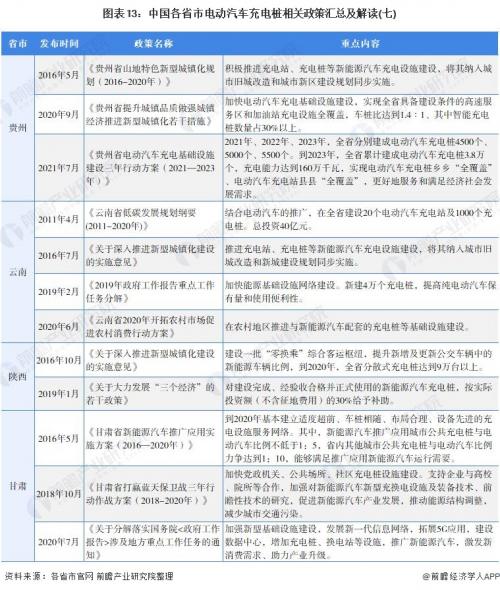
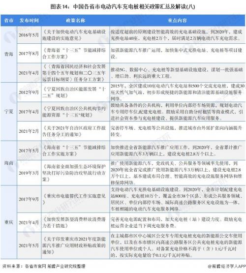
3、各省市层面的政策汇总及解读
――31省市电动汽车充电桩行业政策汇总
在国家大力支持的背景下,国内各省市依托本地产业优势和资源优势,结合省市自身情况,相继出台了一系列相关政策和规划,当前全国31省市中,已有29个省市对电动汽车充电桩行业采取了推动政策。政策的推动为中国各省市电动汽车充电桩行业的发展提供了重要动力。








――31省市电动汽车充电桩行业发展目标解读
“十四五”期间,我国部分省份提出了电动汽车充电桩建设的发展目标。其中,广东、山东和北京提出了至2022年的充电桩建设数量目标,江西提出要实现高速公路服务区充电桩全覆盖;贵州和安徽对2023年的累计充电桩数量做出了规划。此外,湖南计划到2025年充电设施保有量超40万个,而上海的目标是到2025年底新建20万个充电桩。

以上数据参考前瞻产业研究院《中国电动汽车充电桩行业发展前景预测与投资战略规划分析报告》,同时前瞻产业研究院还提供产业大数据、产业研究、产业链咨询、产业图谱、产业规划、园区规划、产业招商引资、IPO募投可研、招股说明书撰写等解决方案。
更多深度行业分析尽在【前瞻经济学人APP】,还可以与500+经济学家/资深行业研究员交流互动。
来源:前瞻产业研究院

扫一扫关注微信