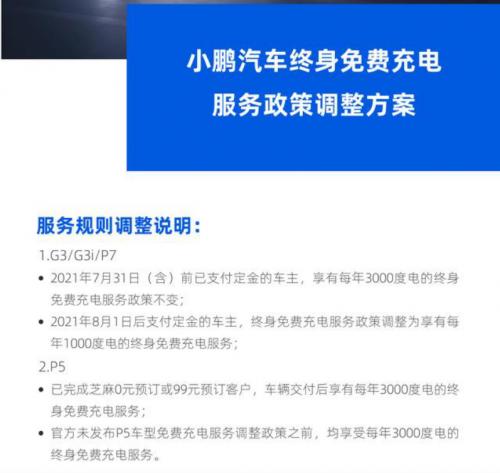
7月12日消息,小鹏汽车宣布调整终身免费充电服务政策,8月1日起正式实施,G3、G3i、P7三款车型由每年3000度免费充电改为1000度。

如果以1.7元/千瓦时的市场价计算,小鹏车主在网点充满3000度电,一年可以节省下5100元的电费。新规实施后,将只能节省1700元电费,差了3400元,这差别还是很大的。
各大汽车品牌在推广期提供的免费充电服务都非常有吸引力,而过了推广期之后,充电服务往往都大幅缩水。特斯拉和蔚来都有这方面的先例。2018年初,特斯拉CEO马斯克表示,免费超级充电不可持续,同年11月,新售的车辆就不再获得超充积分。以优秀服务著称的蔚来也出现过这种情况,此前,蔚来车主可享受终身免费全国换电服务,不限距离、不限次数,在2020年10月11日之后,这一权益不复存在。
电动汽车领域的竞争越来越激烈,特斯拉新发布的Model Y乞丐版售价仅为27.6万,Model 3的价格也很可能进一步下探,留给部分国内厂商的利润空间已不太大,很多厂商都会在其他环节节省成本。充电服务费用是服务支出中占比很大的一环,厂商会优先削减这方面的开支。将要购买电动汽车的朋友,不妨趁充电权益丰厚的时候及早入手,这能节省下不少用车成本。
国家补贴降低也是造成车厂缩减支出的一大因素。2019年的补贴政策比上一年直接降低了50%之多,2020年的补贴政策也有10%-30%的下滑。补贴大幅退坡之后,厂商利润进一步缩水,削减充电服务的支出成了必然,小雷预计会有更多厂商加入这一行列。
厂商要提高利润,“节流”非常重要,但小雷认为“开源”更为关键。小雷建议,国产厂商也应该注重核心技术的投入,在自动驾驶、底盘调教、电机控制、电池快充与续航方面进行更多技术积累,技术领先了,创造出高端差异化的产品,利润就能源源不断上涨。
来源:雷科技

扫一扫关注微信