全市电化学能储能电站安全风险隐患专项整治工作方案
为有效防范和坚决遏制电化学储能电站安全事故发生,根据国务院安委会办公室、省安委会办公室部署要求,市安委会办公室决定在全市范围内组织开展电化学储能电站安全风险隐患专项整治。工作方案如下:

一、工作目标
立足我国“碳达峰、碳中和”的规划目标以及全市碳达峰中和工作领导小组会议要求,针对电化学储能电站的安全现状,全面开展电化学储能电站安全风险隐患检查评估、专项整治,及时有效防范化解安全风险,整治隐患问题,健全完善全环节、全链条的安全管理长效机制,坚决遏制安全事故发生,确保电化学储能产业高质量安全发展。
二、整治重点
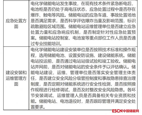
电池本身安全风险隐患、电池管理系统安全风险隐患、储能系统安全风险隐患、储能场所安全风险隐患、安防设施风险隐患、应急处置风险隐患、建设安装和运维管理风险隐患等。(详见检查评估细则)
三、整治措施
(一)全面检查评估。各县区安委会,市发改、经信、市场监管、消防救援等部门(机构)按照职责分工分别摸清电化学储能电站底数,建立企业台账;组织对已建成和在建电化学储能电站开展检查评估,列出安全风险隐患清单,明确整改和防范要求。
(二)严格督办整治。电化学储能电站建设和运营单位要建立安全风险隐患台账。各县区安委会、各有关部门要对设置在人员密集场所、高层建筑、地下建筑和易燃易爆场所的储能电站进行专题评估,对存在重大事故隐患的,依法责令及时整改。重大隐患排除前或排除过程中无法保证安全的,应当责令暂时停产停业或者停止使用相关设施、设备,经停产停业整顿不具备安全条件的,提请地方人民政府予以关闭。各相关部门要及时将存在重大事故隐患的储能电站情况通知电力企业,暂停并网业务。经济和信息化、市场监管部门对提供不合格储能电池的生产商、供应商,要依法依规严肃处理。
(三)强化源头管控。各县区、各相关部门组织建立完善电化学储能电站立项、审批、验收等管理机制。尤其是要按照有关标准要求选用通过检测认证的储能电池。电力企业加强储能电站并网验收把关,杜绝“带病并网”。经济和信息化主管部门依照《锂电子电池行业规范条件》等政策及相关标准对储能电池生产商、供应商加强管理,指导企业提升电池制造工艺、产品质量管控、环境控制等水平,联合市场监管部门加强电池产品质量监管,提高电池本质安全水平。
(四)完善技术标准和加强科技研发。鼓励各相关部门充分利用此次专项整治成果,制定出台电化学储能电站的地方标准,加强电化学储能电站事故早期监测预警、热失控干预、防爆抑爆等方面技术研究,提升系统本质安全。
(五)做好应急准备。各级消防救援队伍加强电化学储能电站事故处置技战术研究,编制火灾扑救规程,开展专项训练和实地演练。市县两级应急管理、消防救援、发改等部门(机构)和有关企业建立储能电站事故应急处置联动机制,开展联合演练,一旦发生事故快速响应处置。储能电站应加强应急处置力量建设,建立应急联动机制,并主动向应急管理、消防救援等部门(机构)报备应急处置所需资料。
四、工作步骤
(一)部署发动阶段(2021年12月底前)。各县区安委会组织协调相关部门进一步明确职责、细化责任,制定本地专项整治工作方案和检查评估细则,做好动员部署,组织相关领域专家成立专项检查工作组。
(二)检查整治阶段(2022年1月前)。各县区安委会组织协调相关部门开展专家检查评估工作,对已建成和在建电化学储能电站逐家检查到位,形成整治工作意见。储能电站建设安装、运维管理单位对照本地检查评估细则开展安全风险隐患自查自改。相关部门按照工作职责分工,依法加强监督管理,督促指导储能电站建设安装、运维管理单位整改消除安全风险隐患,整改一家、验收一家,确保安全运行。
(三)总结提升阶段(2022年3月前)。各相关部门针对检查整治阶段发现的问题,按照工作职责,研究相关技术标准、操作规程制修订等工作内容和计划,专项整治结束后持续做好建章立制等长效工作,提升电化学储能电站本质安全水平。
五、工作要求
(一)提高站位,加强领导。各县区安委会、各相关部门要站在统筹发展和安全、维护国家新能源战略安全发展的高度,全力抓好电化学储能电站安全风险隐患专项整治工作。各级要加强组织领导和指挥调度,压实各方责任,逐个节点推进。
(二)分工协作,形成合力。各县区安委会、各相关部门要按照工作职责分工,结合专项整治要求,健全定期会商、情况通报、联合执法等机制,加强分工协作、协调配合,强化风险防控和应急联动,充分发挥合力工作效能。
(三)跟踪问效,狠抓落实。各县区安委会将电化学储能电站专项整治纳入安全生产专项整治三年行动,列入年度安全生产和消防工作考核内容,加强综合协调和督促指导,全程调度,适时督导,全面推动落实,对工作不力、问题突出的,要及时通报。
请各县区、各有关部门于1月5日前将电化学储能电站企业底数、2022年3月20日前将工作总结报送至市安委会办公室和市消防救援支队。
联系人:市消防救援支队卢晗6674021
市安委会办公室高帅6642745
附件:检查评估细则
附件:
检查评估细则



扫一扫关注微信